您好,欢迎来到智慧通企业创新管理服务网! 今天是: 设为首页 加入收藏
 
当前位置:首页 >> 平台机构
企业建“院士专家工作站”必读(下)


企业建“院士专家工作站”必读(下)

2018-04-03 中国科协

第一部分:如何申请院士工作站


一、明确申报流程

1.各省、市科协(个别省份是科技厅,如山东、江苏)是“院士专家工作站”的指导单位,负责受理、审查建站申报材料、组织评审等建站推动工作。

2.各区、县、功能区、集团公司科协,申报单位的业务主管单位作为推荐单位,负责本地区、本系统的建站推动和申报组织工作。推荐单位需对建站申报材料的真实性进行审核。

3.建站申报时间一般为当年4月至9月,具体时间安排请参看年度《申报通知》。请推荐或申报单位于截止时间之前报送书面申报材料,逾期不再受理。

4.书面申报材料一式四份,其中一份的院士专家与企业(单位)《共建协议》要求为原件


二、准备申报材料

建站申报材料包括《建站申请》、《“院士专家工作站”登记表》、《共建协议》、《企业介绍》、《项目技术需求》、《已请或拟请院士专家情况》、《建站条件》和相关附。

1.建立“院士专家工作站”的申请

2.“院士专家工作站”登记表 

3.共建协议

4.企业(单位)介绍

5.项目技术需求 

6.已请或拟请的院士专家情况

7.建站条件

8.相关附件


三、申报、评审程序 

1.建站企业(单位)向推荐单位提交申报材料电子版;

2.推荐单位(区、县、集团公司科协或业务主管单位)审核; 

3.申报材料电子版提交市科协; 

4.市科协审查申报材料电子版并提修改意见; 

5.建站企业(单位)报送正式书面申报材料; 

6.现场考察; 

7.评审。


第二部分:中国科协院士专家工作站

认证建设管理办法(试行)


院士专家工作站认证建设管理办法(试行)


第一章   总  则

第一条  为进一步规范院士专家工作站建设,提高运行质量,促进院士专家与企业等单位的产学研合作,提升企业技术创新能力,制定本办法。

第二条  通过开展认证工作,更好地服务全国院士专家工作站建设,引导工作站加强科学管理,吸引更多优秀人才,争取更多政策支持,进一步提质增效,推动工作站快速、健康、可持续发展,为加快企业技术进步和促进地方经济转型升级做出更大贡献。

第三条  本办法所称的院士专家工作站是指院士、专家及其团队与企业等建站单位为优势互补、合作共赢而建立的长期稳定的产学研协作平台,主要开展发展战略咨询、技术联合攻关、人才培养和科技成果转化等方面的合作,是科技高端智力服务创新发展的有效方式。

第四条  院士专家工作站认证建设工作遵循公平公正、动态管理的原则。


第二章   职责分工

第五条  中国科协企业工作办公室统筹院士专家工作站的认证建设工作。中国科协企业创新服务中心承担认证建设工作的日常工作,主要职责是:确定开展院士专家工作站认证建设工作的授权单位,受理、集中审核院士专家工作站认证申请,适时公布认证结果、发放认证证书等。

第六条  经中国科协企业创新服务中心确定授权的地方院士专家工作站建设管理单位负责实施本地区及下一级单位的院士专家工作站认证建设工作,主要职责是:认证建设方案的制定,认证建设工作的实施,认证初审结果申报,工作站的日常管理、评价、考核等。


第三章   范围和标准

第七条  认证范围为经地方各级院士专家工作站建设管理部门审核批准的院士专家工作站。

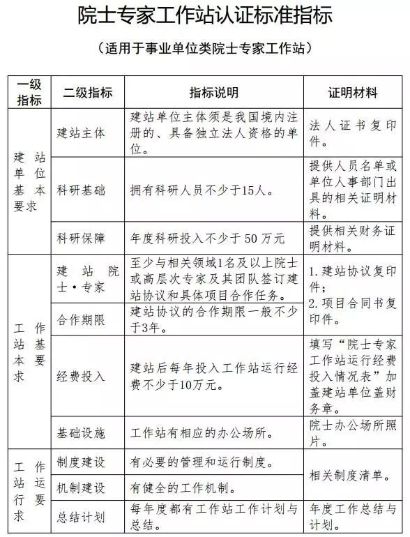
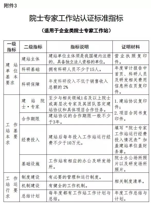
第八条  认证标准:

1.建站单位基本要求:建站单位主体须是我国境内注册的、具备独立法人资格的单位;建站单位具有一定的科研基础和保障,拥有科研人员不少于15人,以企业为建站主体的年度科研投入不低于销售收入总额的2%,其他类型的建站主体年度科研投入不少于50万元

2.工作站基本要求:建站单位与相关领域1名及以上院士或高层次专家及其团队签订建站协议和具体项目合作任务建站协议的合作期限一般不少于3年,工作站运行保障和合作投入经费应每年不少于10万元,并配备相应的研发人员和工作人员,提供办公及研发场所等

3.工作站运行管理要求:工作站应建有必要的制度健全的工作机制,有年度工作计划和总结。


第四章   申报程序

第九条  院士专家工作站认证建设工作每年开展一次,通过院士专家工作站网上认证建设系统进行认证申报。

1.组织认证申报中国科协企业工作办公室每年上半年发布认证建设工作通知中国科协企业创新服务中心组织地方院士专家工作站建设管理单位申报,并负责审核申报材料。

2.评审认证单位。中国科协企业创新服务中心按照科协项目管理办法,审核各申报单位的申报材料,确定各地开展工作站认证建设工作的授权单位。授权单位须制定认证建设工作项目实施方案,上报中国科协企业创新服务中心审批。

3.开展认证建设工作。授权单位按照批准后认证建设工作项目实施方案,组织本辖区内的院士专家工作站认证建设工作。各建站单位通过院士专家工作站网上认证建设系统进行认证申报,填报相关数据材料。各授权单位根据分配账号登录系统,按照逐级申报审核的原则,对数据材料进行审核并拟定初审结果,重点核查认证标准的符合情况及材料的真实性。初审结果在9月30日前上报中国科协企业创新服务中心。

4.审核认证。中国科协企业创新服务中心根据各授权单位上报的初审结果,采取专家评审及抽检核实的方式,开展认证,在11月30日前确定院士专家工作站认证结果并公布名单,公示后发放认证证书。


第五章   后续管理

第十条  已由中国科协企业创新服务中心授权开展认证建设的单位,原则上不再变化,负责本辖区内已认证院士专家工作站的年度数据更新,以及后续新批准设立的院士专家工作站的认证工作。

第十一条  已认证的院士专家工作站建站单位须在每年3月31日前,登录院士专家工作站网上认证建设系统进行年度数据更新报备各授权单位于每年6月30日前完成年度复核工作,并将复核结果报中国科协企业创新服务中心对于未能符合认证标准要求的,第一年将予以整改处理,第二年度仍未符合认证标准要求的,将取消认证

第十二条  对于后续新批准设立的院士专家工作站的认证,已授权单位无需再上报认证建设工作项目实施方案,按照每年度中国科协企业工作办公室发布的认证建设工作通知开展认证建设工作。

第十三条 通过认证的院士专家工作站有下述情况之一的,将直接取消认证资格:

(1)在认证过程中隐瞒真实情况、提供虚假材料的。

(2)合作院士专家团队反馈评价差,主动要求取消的。

(3)无故不参加院士专家工作站年度更新报备、考核的。


第六章   支持措施

第十四条  对通过认证的院士专家工作站,开展全国示范院士专家工作站评选工作;对认证组织单位,优先推荐参加院士专家工作站建设示范单位评选,并积极争取后续政策支持;对通过认证的工作站中表现突出的个人和团队,推荐参加中国科协组织的相关评选。

第十五条  为通过认证的工作站,提供科技创新服务。围绕企业技术创新需求、产业发展趋势,中国科协企业创新服务中心,定期发布院士专家科技成果、企业难题技术需求,开展院士专家与企业对接活动,围绕国家重大产业发展,组织通过认证的工作站开展协同创新,院士专家工作站资源信息库共建共享,为各地开展建站工作提供支撑。

第十六条  认证标准及认证结果将在院士专家中进行发布和宣传,推动更多的院士专家积极参与到建站合作中去,为建站工作创造良好的外部环境。


第七章   附  则

第十七条  本办法由中国科协企业工作办公室负责解释,自公布之日起施行。



客服热线:0519-83297678 18001502158 18994758929 传真号码:0519-83297678
主办:常州智慧通创新创业策划咨询服务有限公司
地址:常州钟楼高新技术创业服务中心710室 邮编:213000 苏ICP备11078573号
技术支持:易龙科技