您好,欢迎来到智慧通企业创新管理服务网! 今天是: 设为首页 加入收藏
 
当前位置:首页 >> 办事指南荟翠
《科技奖提名书》“项目简介”写作方法

本文对国家科学技术奖提名书中项目简介经典写作方法进行阐述。具体请看实例:


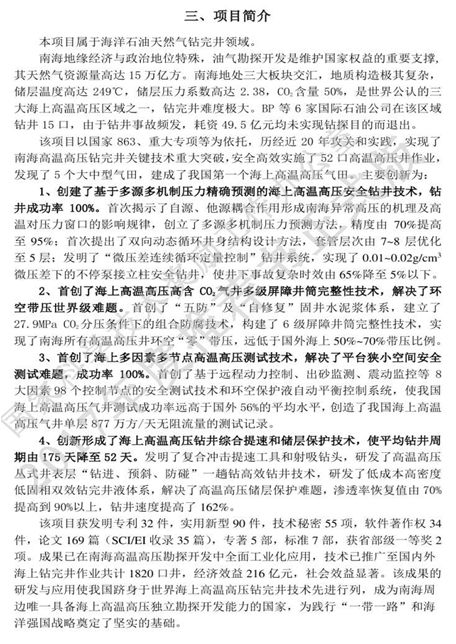
实例1(双击看大图)

  1. 要求准确、严谨、简单、扼要

  2. 模式:可以按照
    1)项目背景:摆问题,突出重要性、紧迫性
    2)创新内容:创新描述(理论创新、技术创新、集成创新等)、创新应用、创新比较
    3)成果产出:专利/标准/文章支撑、推广应用/经济社会效益/行业贡献等
    三段式逻辑顺序描写,问题要对应创新内容
    ,成果产出要对应项目背景,通过加黑、变色、横线等着重突出亮点与特色

  3. 常见问题
    1)背景中提出了问题,后面没有问题解决方式和解决效果;
    2)创新内容过多描述,缺乏数据支持,缺乏横向/纵向比较;
    3)平铺直叙,亮点不突出。

实例2双击看大图
关注:标题写作方式;

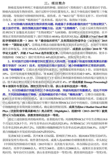
实例3双击看大图
关注:医学类创新结果表述;

来源:科奖在线


美编: 冷   媚

编辑: 蒋秀娟

审核: 李建荣



客服热线:0519-83297678 18001502158 18994758929 传真号码:0519-83297678
主办:常州智慧通创新创业策划咨询服务有限公司
地址:常州钟楼高新技术创业服务中心710室 邮编:213000 苏ICP备11078573号
技术支持:易龙科技