您好,欢迎来到智慧通企业创新管理服务网! 今天是: 设为首页 加入收藏
 
当前位置:首页 >> 海关口岸
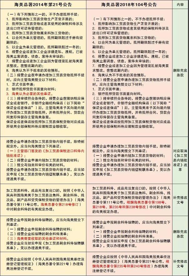
《加工贸易货物监管办法》的执行公告更新啦!


《加工贸易货物监管办法》的执行公告更新啦!

(来源:海关)

什么我在总署240号令修订的《加工贸易货物监管办法》中找不到相关表述?

其实,这次的公告

并不是对《加工贸易货物监管办法》的修订

而是对《海关总署2014年第21号公告》的修订

《海关总署2014年第21号公告》是根据《海关法》、《加工贸易货物监管办法》及相关法律、行政法规、规章的规定,对执行《加工贸易货物货物监管办法》有关问题的公告。


客服热线:0519-83297678 18001502158 18994758929 传真号码:0519-83297678
主办:常州智慧通创新创业策划咨询服务有限公司
地址:常州钟楼高新技术创业服务中心710室 邮编:213000 苏ICP备11078573号
技术支持:易龙科技