您好,欢迎来到智慧通企业创新管理服务网! 今天是: 设为首页 加入收藏
 
当前位置:首页 >> 精品创新资源
关于科研评价的最新资料汇总


关于科研评价我们总结了这些干货!

来源:锐动源 

习近平总书记在2018年全国教育大会和两院院士大会上指出,“要深化教育体制改革,健全立德树人落实机制,扭转不科学的教育评价导向,坚决克服唯分数、唯升学、唯文凭、唯论文、唯帽子的顽瘴痼疾,从根本上解决教育评价指挥棒问题”。“要改革科技评价制度,建立以科技创新质量、贡献、绩效为导向的分类评价体系,正确评价科技创新成果的科学价值、技术价值、经济价值、社会价值、文化价值”。这为评价体系的改革指明了方向,其深刻内涵就是强调科技评价要回归科学研究和技术创新的本源,要把科技人员从不合理的评价体制中解放出来。
现行我国科技发展需关注的问题可归纳为:一对矛盾——我国的论文数、论文引用数、专利数等在世界上名列前茅,但创新能力却处在二十位左右;两个软肋——关键核心技术受制于人,鲜有诺贝尔奖获得者;两个偏差——价值偏差(把帽子和论文等手段当作目标来追求)和行为偏差(浮躁与功利倾向)。要充分认识到评价体系改革的全局性、过程性及复杂性。这需要从全局的视角谋划“破”与“立”问题。


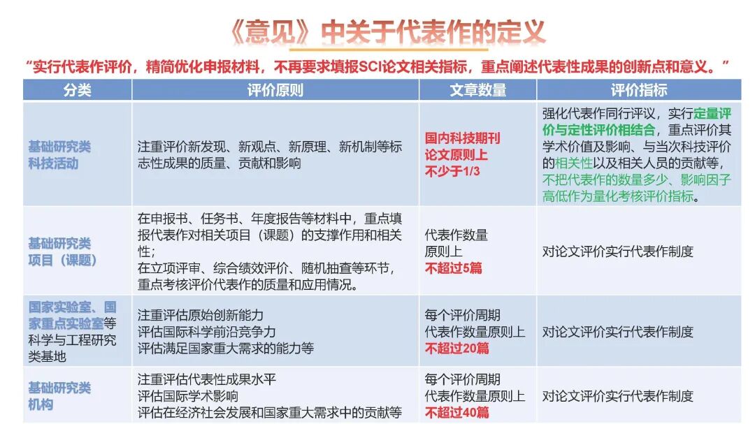
来源:网络综合


编辑:种   瑞

审核:李建荣


客服热线:0519-83297678 18001502158 18994758929 传真号码:0519-83297678
主办:常州智慧通创新创业策划咨询服务有限公司
地址:常州钟楼高新技术创业服务中心710室 邮编:213000 苏ICP备11078573号
技术支持:易龙科技