您好,欢迎来到智慧通企业创新管理服务网! 今天是: 设为首页 加入收藏
 
当前位置:首页 >> 规划计划 >> 江苏省 >> 省政府
关于印发江苏省“十四五”​ 自然资源保护和利用规划的通知

省政府办公厅关于印发江苏省“十四五”

自然资源保护和利用规划的通知

(苏政办发〔2021〕41号)

 

各市、县(市、区)人民政府,省各委办厅局,省各直属单位:

《江苏省“十四五”自然资源保护和利用规划》已经省人民政府同意,现印发你们,请认真组织实施。

 

                      江苏省人民政府办公厅

                      2021年8月9日

(此件公开发布) 

 

江苏省“十四五”

自然资源保护和利用规划


 


前 言

 

江苏辖江临海,扼淮控湖,全省国土面积10.72万平方千米,自然资源类型较为丰富。拥有国际重要湿地2处,林木覆盖率达24%,海岸线全长约954公里,自然岸线保有率44.35%。整体地势较为低平,呈“一山两水七分田”基本特征。土地资源开发程度较高,农用地、建设用地和未利用地占比约为“六二二”。矿产资源种类较多,已发现各类矿产133种,查明储量的有69种,但人均矿产占有量较少,小型矿床较多、大型矿床较少,非金属矿多、金属矿少。

“十四五”时期(2021-2025年),是江苏深入贯彻党的十九大和十九届二中、三中、四中、五中全会精神,全面落实习近平新时代中国特色社会主义思想特别是习近平总书记对江苏工作的重要指示精神、深入践行“争当表率、争做示范、走在前列”新使命新要求的重要时期,是开启全面建设社会主义现代化新征程、奋力谱写“强富美高”新篇章的关键阶段。自然资源作为生存之基、发展之本、财富之源、生态之要,在构建新发展格局中肩负着重大历史使命,在全省经济社会发展中发挥基础性、引领性、保障性作用,统筹推进自然资源保护和利用具有重大意义。

按照省委、省政府和自然资源部决策部署,依据《江苏省国民经济和社会发展第十四个五年规划和二〇三五年远景目标纲要》《美丽江苏建设总体规划(2021-2035年)》和国家《“十四五”自然资源保护和利用规划》,编制《江苏省“十四五”自然资源保护和利用规划》,主要阐明“十四五”时期江苏自然资源保护和利用的基本思路、主要目标和重点任务,是指导“十四五”时期江苏省自然资源保护和利用的战略性、基础性文件,是制定相关专项规划、部署年度工作、安排财政预算、配置资源要素、完善政策体系、开展审计监督的重要依据。 

 

第一章  实干为先勇担当

十三五”自然资源保护和利用成效显著

 

第一节  “十三五”自然资源保护和利用主要成效

 

“十三五”时期,在习近平新时代中国特色社会主义思想指引下,按照党中央、国务院和省委、省政府关于自然资源保护和利用的决策部署,我省深入开展“五抓五促”专项行动,围绕“六稳”“六保”,全力保障好粮食安全、经济发展、民生建设和安全稳定,奋力夺取疫情防控和经济社会发展双胜利,克难奋进,积极开展国土空间规划体系与用途管制制度建设,持续推进自然资源保护与节约集约利用,大力实施国土空间生态保护修复,着力健全自然资源管理制度和法治体系,切实维护自然资源所有者权益,圆满完成“十三五”规划目标任务,为高水平全面建成小康社会提供了坚实的自然资源保障。

国土空间开发保护格局不断优化。推进建立省、市、县、乡四级,总体规划、专项规划、详细规划三类的江苏国土空间规划体系。科学编制《江苏省国土空间规划(2021-2035年)》,整体谋划新时代江苏国土空间开发保护格局。加快推进市县国土空间总体规划和“多规合一”的实用性村庄规划编制。严格建设用地总量与强度控制,土地开发强度控制在22%以内。划定国家级生态保护红线(陆域)8474.27平方千米、(海域)9676.07平方千米。开展国土空间用途管制和纠错机制试点,研究江苏省国土空间用途管制导则,探索国土空间用途管制制度体系。推进土地利用计划管理改革,坚持计划供给与实际需求相统筹、用途管制与空间规划相统筹、重点保障与区域协调相统筹。“十三五”以来,对省重大基础设施、重大产业项目和重大民生工程用地用海做到应保尽保,省级共批准建设用地11.89万公顷(178.30万亩),涉及农用地8.31万公顷(124.59万亩);累计批复用海484宗,面积约9.37万公顷(140.53万亩)。

资源保护与生态修复成效显著。构建具有江苏特色的“责任+激励、行政+市场”耕地保护机制和以绩效为导向的激励机制。签订新一轮耕地和永久基本农田保护责任书22.31万份。建立各级补充耕地指标交易平台、自行协商、省配给等方式相结合的省域内补充耕地指标跨市域易地调剂机制。继续强化永久基本农田划定与保护,全省耕地保有量为516.38万公顷(7745.76万亩),永久基本农田面积为392.01万公顷(5880.16万亩),超额完成国家下达的目标任务,切实保障粮食安全。积极探索矿地融合新机制,建设徐州、宜兴等矿地融合发展示范区。大力推进绿色矿山与绿色矿业发展示范区建设,严格实施生态公益林占补平衡措施,强化湿地保护。实现部省发证固体开采矿山绿色矿山创建全覆盖。省级以上公益林达到38.60万公顷(579万亩),全省湿地保有量282万公顷(4230万亩),自然湿地保护率达58.9%。积极开展国土综合整治与生态修复,完善各类型整治和修复项目技术标准,着力健全国土空间全域综合整治制度体系。“十三五”以来,共实施土地整治项目80404个,整治规模48.07万公顷(721万亩),其中历史遗留矿山生态修复面积7333.33公顷(11万亩),投入资金约30亿元。全国首创长江经济带废弃露天矿山生态修复工作指南,明确修复矿山213个,面积1073公顷(1.61万亩),超出部下达任务92公顷(1380亩)。

自然资源利用效益持续提升。落实建设用地总量和强度“双控”措施,实施节约集约用地“双提升”行动计划,推进工业用地供应方式改革,开展城市地下空间开发利用关键技术探索,研发先进节地技术与节地模式,完善土地有偿使用制度,供地结构不断优化,建设用地产出效益和节地水平不断提升。“十三五”时期,全省建设用地土地供应存量占比从47.68%提高到65.36%,建设用地地均地区生产总值增长了35%,单位地区生产总值建设用地使用面积下降了26%,节约集约成效持续显现。持续推动矿产资源节约与综合利用。“十三五”时期,严格落实供给侧结构性改革去产能要求,完成全省矿产年开采总量不超过2.1亿吨和矿山数量不超过960个的总量控制目标。矿产企业年平均采掘量从2015年的18万吨增长至2020年的59万吨。7项矿产资源节约与综合利用技术被自然资源部列入全国推广应用的先进适用技术目录。开展围填海现状调查,制定围填海历史遗留问题清单,有序推进解决围填海历史遗留问题。全省总计减少填海面积840公顷(1.26万亩),占已批准尚未完成围填海总面积的42.36%。

自然资源民生服务保障能力持续增强。在全国率先实现设区的市城市地质调查全覆盖。完成基础地质调查1.77万平方千米。晶质石墨等新兴战略资源、苏北盆地地热(干热岩)以及浅层地温能等绿色清洁能源勘查工作取得突破性进展。地质灾害监测预警与防控成效显著,实现地质灾害险(灾)情连续十七年无人员伤亡、无较大财产损失。系统集成农村建设用地管理政策,助力乡村振兴战略实施。单列5%新增建设用地计划用于农村一二三产业融合发展,单列挂钩计划支持苏北地区农民群众住房条件改善。不动产登记工作全国领先,颁发了全国第一本不动产权证,在全国省(区)中率先全面实现不动产统一登记,率先全面实现房屋交易、缴税、不动产登记“一窗受理、集成服务”办理模式,率先实现一般不动产登记3个工作日内办结。农村土地制度改革试点取得标志性成果,常州市武进区在农村宅基地制度、集体经营性建设用地入市以及土地征收改革等方面做出了深入探索与有益创新,首次实现资本市场上的同权同价,形成了江苏经验、武进模式,形成了一批可复制、能推广、利修法的制度文件,为《中华人民共和国土地管理法》的修订作出了贡献。自然资源管理法治建设日趋完善。在全国首个颁布实施省级不动产登记条例和海洋经济促进条例,率先完成省级土地管理条例修订工作。出台全国系统首份综合性服务标准,《国土资源“四全”服务规范》(DB32/T3420-2018)。

同时,我省自然资源保护和利用仍然存在一些较为突出的问题。自然资源紧约束长期伴随,自然资源供给不平衡不充分与高质量发展需求之间的矛盾依然存在;耕地与永久基本农田保护压力持续加大,耕地破碎化问题日益凸显,自然资源节约集约利用水平仍有提升空间;废弃矿山生态修复任务重,部分重要生态保护区域的生态环境状况不容乐观,江海河湖自然岸线保护压力较大,生态环境保护与用地用海矛盾凸显;海洋灾害监测预警能力有待进一步提升,海洋生态保护工作任务艰巨;山水林田湖草沙系统保护和覆盖全域的国土空间用途管制体系亟待建立;自然资源统一调查监测和确权登记工作刚刚起步,各类自然资源数据和管理业务系统整合难度大,自然资源管理的基础支撑能力有待提升;全民所有自然资源资产产权制度体系尚待完善,自然资源治理体系和治理能力建设亟需加强。

 

第二节 机遇与挑战

 

“十四五”时期,是我国开启全面建设社会主义现代化新征程起步期,尽管国际形势复杂多变,但发展仍然处于重要战略机遇期,江苏自然资源保护和利用转型的挑战与机遇并存。

从国际层面看,国际环境日趋复杂,不稳定性不确定性明显增加,单边主义、保护主义抬头,矿产、农产品等自然资源或资源高度依赖型商品的国际供应链稳定维持面临潜在风险。这既为江苏加快自然资源利用新技术研发、应用与推广,实现自然资源高效利用提供了倒逼动力;又对保障自然资源充分供给带来严峻挑战。

从国家层面看,“十四五”时期是我国向第二个百年目标迈进的第一个五年,是构建以国内大循环为主体、国内国际双循环相互促进的新发展格局的重要阶段,处于深化自然资源供给侧结构性改革,优化各类资源要素配置方式,提高经济要素投入产出效率和竞争力,实现绿色低碳发展的攻坚期,还是落实绿水青山就是金山银山理念,夯实高质量发展基底,加强自然资源整体保护,推进生态产品价值实现和山水林田湖草沙协同治理,构筑安全底线的关键期。要胸怀“两个大局”,立足新发展阶段,贯彻新发展理念,把江苏自然资源保护和利用放在全国一盘棋的大格局中来谋划。要求江苏必须充分认识人口和经济大省的历史使命,深刻分析当前自然资源保护和利用、生态系统保护与修复面临的现实压力,努力在加强自然资源整体保护与修复、强化国土空间治理、深化自然资源要素供给侧结构性改革、集中资源全面推进乡村振兴等方面取得实质性进展,全面提升国土空间品质。

从江苏层面看,“十四五”时期是紧扣“强富美高”的总目标总定位,深入践行习近平总书记赋予江苏新发展阶段“争当表率、争做示范、走在前列”的新使命新要求、推动美丽江苏建设的关键起步期。要求江苏充分利用“一带一路”建设、长江经济带发展、长三角区域一体化发展等国家战略叠加交融的机遇,在更大空间尺度上谋划国土空间布局、优化自然资源配置格局;系统谋划自然资源管理改革创新行动计划,打造自然资源精准供给体系,推进自然资源市场化配置环境建设;全面推动地市之间及省际跨界地区深度分工与合作,建立产业转移与生态保护联动的横向利益补偿机制、协同推进自然资源保护与生态修复,助力高质量发展,推进“强富美高”新江苏建设。 

 

第二章 深入践行新使命

科学谋划“十四五”自然资源事业发展蓝图

 

第一节 指导思想

 

坚持以习近平新时代中国特色社会主义思想为指导,全面贯彻党的十九大和十九届二中、三中、四中、五中全会精神,统筹推进“五位一体”总体布局和协调推进“四个全面”战略布局,坚定不移贯彻新发展理念,深入践行习近平总书记赋予江苏“争当表率、争做示范、走在前列”的新使命新要求,落实省委十三届九次全会要求,高举生态文明旗帜,坚持系统思维和底线思维,以推动高质量发展为主题,统筹发展与安全,深化自然资源管理改革创新,优化国土空间开发保护格局,加强自然资源整体保护与高效利用,实施国土空间综合整治与生态修复,推动自然资源利用方式根本转变,推进自然资源治理体系和治理能力现代化,为谱写“强富美高”新篇章提供强有力支撑。

 

第二节 基本原则

 

坚持保护优先与绿色发展。自觉践行绿水青山就是金山银山理念,坚持最严格的耕地保护制度,严格落实国家下达的耕地保有量和永久基本农田保护任务,强化土地、矿产、森林、湿地、海域海岛等自然资源系统保护,引导开展自然资源合理利用和绿色开发,推动绿色低碳发展,助力江苏率先实现碳达峰目标。

坚持资源高效与合理利用。完善山水林田湖草沙全要素自然资源的节约集约利用制度,推动自然资源利用方式转变,加快资源高效利用技术与模式的创新推广,推进自然资源利用总量管理、科学配置和全面节约,提高自然资源要素市场化配置水平,提升自然资源利用质量和效益,充分保障经济社会高质量发展。

坚持以人民为中心的理念。将保障群众权益和人民福祉作为自然资源管理工作的出发点,优化不动产登记工作,全面开展自然资源资产确权登记,健全自然资源资产产权制度,优先保障民生工程自然资源需求,加强生态修复与自然灾害防控的城乡区域统筹,助力提升人民福祉。

坚持系统思维与创新引领。坚持以系统观念、系统方法推动自然资源事业发展,统筹自然资源保护与保障,发挥自然资源管理改革创新在推动自然资源系统保护和利用方式转型中的引领作用,深入推进自然资源资产管理、国土空间用途管制与生态保护修复等方面的制度与政策创新,积极完善自然资源法规政策体系与监管体系。

 

第三节 主要目标

 

通过构建系统化的国土空间规划体系、整体化的自然资源保护体系、精准化的自然资源供给保障体系、协同化的国土空间生态保护修复体系、法治化的自然资源管理体系、智慧化的自然资源基础支撑体系等六大体系,实现保护优先、空间优化、配置优良和保障优质“四优”目标,推进自然资源治理体系和治理能力现代化。

保护优先,自然资源保护修复更加系统有效。严格保护耕地资源,耕地保有量完成国家下达任务。生态环境质量明显好转,生态安全屏障体系初步形成。到2025年,湿地保有量保持在282万公顷(4230万亩),林木覆盖率达到24.1%,自然湿地保护率提高到60%。自然保护地体系初步建立,保护面积比例不低于陆域国土面积的8%,重要自然生态系统、自然遗迹、自然景观和生物多样性得到系统性保护,生态系统碳汇能力显著提升。围填海得到有效管控,重要海岛得到有效保护,大陆自然岸线保有率不低于35%,海洋灾害防御能力有效提升。划定19个省级重要矿产保护矿区,纳入江苏重要矿产资源保护和储备管理。新增国土综合整治与生态修复面积27.61万公顷(414.15万亩)。

空间优化,国土空间格局更加协调。以统一用途管制为手段的国土空间开发保护制度基本建立。全省四级三类国土空间规划编制完成并全面实施。生产空间集约高效、生活空间宜居适度、生态空间山清水秀,安全和谐、富有竞争力和可持续发展的空间格局基本形成。到2025年,土地开发强度控制在国家下达指标以内,永久基本农田保护面积完成国家下达任务,生态保护红线面积不低于国家批复面积。

配置优良,自然资源利用更加节约高效。推进自然资源利用总量管理、科学配置、全面节约。新增建设用地总量控制在国家下达指标以内,存量建设用地盘活利用取得明显进展,存量土地占土地供应总量比重不低于70%,单位地区生产总值建设用地使用面积下降率达21%。矿产资源综合利用水平不断提高,矿产年开采总量控制在2.1亿吨以内,大中型矿山比例不低于45%,新建矿山全部按照绿色矿山标准建设。海洋资源得到合理有效利用,海岸带空间布局更加合理,海洋经济质量明显提升,2025年全省海洋生产总值超过1.1万亿元,占全省地区生产总值比重超过8%,海洋新兴产业增加值占主要海洋产业增加值比重提高3个百分点。

保障优质,自然资源治理体系更加现代化。归属清晰、权责明确、保护严格、流转顺畅、监管有效的自然资源资产产权制度全面落实,统一行使全民所有自然资源资产所有者职责的管理体制基本形成。自然资源统一调查监测及确权登记全面展开。自然资源资料收集、整理、共享、汇交职能全面落实。到2025年,全省陆域1:2000以上或更大比例尺地形图覆盖率达100%,完成55个地质灾害防治重点县(市、区)1:1万地质灾害精细化调查,完成省域内工程建设项目地质资料的汇聚与共享。自然资源管理重点领域改革有序推进,城乡统一的建设用地及矿、海、林等使用权交易市场体系逐步建立。自然资源政策法规体系更加健全,执法监管体系更加完善。自然资源科技创新与应用水平持续提高,国际合作进一步扩展,信息化建设全面升级,地质、海洋防灾减灾能力显著增强,发展安全保障更加有力,治理能力现代化的保障水平全面提升。

展望2035年,山清水秀海蓝的美丽国土空间格局基本形成,自然资源利用效率得到全面提升,资源供给保障能力更加稳定,资源开发与生态建设更加协调,重要生态系统完好稳定,生态环境根本好转,自然资源治理体系和治理能力现代化走在全国前列。 

 

第三章 构建系统化的国土空间规划体系

构筑江海河湖统筹的美丽国土空间

 

以国土空间规划体系建设为基础,加快推进各级各类国土空间规划编制实施,强化国土空间规划实施监管,建立健全国土空间用途管制制度,优化省域自然资源保护和利用格局,推动形成美丽省域国土空间,为建设美丽江苏提供规划引领与空间保障,促进人与自然和谐共生。

 

第一节 健全国土空间规划体系

 

建立健全四级三类国土空间规划体系。强化国土空间规划作为各类开发保护建设活动基本依据的地位,全省建立四级三类的国土空间规划体系,包括省国土空间规划和相关专项规划,市县国土空间总体规划、详细规划和专项规划,乡镇国土空间规划和详细规划,村庄规划。

科学编制国土空间规划。贯彻落实全国国土空间规划要求,出台《江苏省国土空间规划(2021-2035年)》,明确省域国土空间开发保护战略目标和总体格局,引导国土空间适度有序开发。科学编制市县国土空间总体规划,严格落实省国土空间规划确定的约束性指标和管控要求,强化传导落实,加强底线约束。结合国家碳达峰、碳中和战略部署,强化主体功能定位,统筹划定“三区三线”(“三区”是指生态空间、农业空间、城镇空间,“三线”是指生态保护红线、永久基本农田保护红线和城镇开发边界)空间格局,优化“三生”(生产、生活、生态)空间,完善基础设施和公共服务设施布局,彰显美丽江苏形态。可根据实际需要编制乡镇国土空间规划。加快编制国土空间生态修复规划、海岸带保护规划等专项规划,提升详细规划的编制水平,塑造美丽江苏的质感与韵味。

 

第二节 优化国土空间格局

 

打造省域空间开发保护总体格局。坚持尊重自然本底、严守生态安全、粮食安全底线的基本原则,落实江苏战略定位要求,根据江苏自然地理环境特征和经济社会发展基础,按照“生态优先、带圈集聚、腹地开敞”的空间发展思路,推动形成南北沿海差异发展,优化省域国土空间开发保护格局,塑造美丽江苏的空间骨架,带动江苏全域一体化发展。

积极落实区域协调发展战略。以苏中苏北地区为重点,补齐区域交通、信息基础设施短板,打造衔接有效、功能全面的省域基础设施体系,促进地区间的联系和沟通。按照省域一体化发展要求,提升南京都市圈全国影响力,推动苏锡常、徐州等省内都市圈协同发展,构建市场化规范化法制化的体制机制,推动宁镇扬一体化发展。加强与上海、浙江、山东、安徽等周边省市的协调,推进重要战略空间协调,促进交通和基础设施互联互通,促进生态环境协同治理。

落实以人为核心的新型城镇化。完善城镇化空间布局,发展壮大城市群和都市圈,分类引导大中小城市发展方向和建设重点,形成疏密有致、分工协作、功能完善的城镇化空间布局。增强中心城市功能和都市圈城市群综合竞争力。深化城乡融合发展,推进以县城为重要载体的城镇化建设。到2025年,全省常住人口城镇化率提高至75%以上。

 

第三节 实施向海发展战略

 

优化沿海地区国土空间格局。发挥地处“一带一路”和长江经济带交汇点的区位优势,协同打造通州湾、海州湾、盐城等海洋经济圈。整合沿海港口资源,建设一批临港产业园区和现代化新港城,塑造具有滨海风情和地方特色的城市风貌,打造新的城镇节点。建设一批宜居宜业临海特色小镇,打造沟通便捷、规模适度的特色村落。

加快陆海统筹发展。着力提升以沿海地带为纵轴、沿江两岸为横轴的“L”型海洋经济发展能级,高质量打造沿海海洋经济隆起带、高水平建设沿江海洋经济创新带、高起点拓展腹地海洋经济培育圈,优化海洋经济空间布局。严格用海规划管理,强化节约集约用海,严控新增围填海。科学确定海洋开发规模、方式和时序。贯彻《江苏省海洋经济促进条例》,深化地质、测绘、信息和大数据等要素在涉海规划编制、资源利用、生态保护修复、防灾减灾等方面的作用,加强海洋资源综合保护利用,构筑沿海生态安全屏障,推动海洋经济高质量发展。

推进海洋产业提质增效。以推进传统海洋产业深度转型、海洋新兴产业提质扩能、海洋现代服务业加速升级为核心,全面推进海洋产业提质升级。优先发展海洋高端装备、生物医药、新能源、新材料、信息服务等海洋新兴产业,推进化工、钢铁等临港产业绿色化发展,大力发展海洋交通运输、滨海旅游和高技术高附加值船舶制造。推动海洋牧场建设,支持发展远洋渔业,着力拉长并稳定海洋经济产业链,不断壮大现代海洋经济实力。

 

第四节 强化国土空间规划实施

 

强化规划审批与监管。坚持底线思维,践行绿色发展理念,强化规划传导。精简规划审批内容,按照一级政府一级事权的原则,强化省、市、县分级管控和监督实施。按照“谁审批、谁监管”的原则,建立国土空间规划审查备案制度。省国土空间规划经省人大常委会审议后报国务院审批,南京及国务院指定设区的市的国土空间总体规划经同级人大常委会审议后由省政府报国务院审批,其他设区的市和县(市)国土空间总体规划经同级人大常委会审议后报省政府审批,其中县(市)总体规划要经设区的市审查同意。单独编制的乡镇国土空间总体规划报设区的市政府审批,村庄规划报县级政府审批。

构建国土空间规划“一张图”。统一规划技术基础,加强全域全要素管控,加快国土空间规划“一张图”与实施监督系统建设。将各级各类国土空间规划纳入统一的国土空间基础信息平台,作为国土空间用途管制、规划许可和实施监督的依据。加强不同层级国土空间规划信息互通,推进不同部门之间数据共享与业务协同,为国土空间管控与规划监督提供支撑。

建立规划监督与评估机制。依托国土空间基础信息平台,建立健全国土空间规划动态监测、定期评估预警、实施监管机制及技术体系。建立国土空间规划监测评估预警制度,结合国民经济社会发展阶段,对规划实施情况开展动态监测、评估和预警。因国家和省重大战略调整、重大项目建设、行政区划调整等确需修改的,须经规划审批机关同意后,方可按法定程序进行修改。

 

第五节 构建国土空间用途管制体系

 

建立国土空间用途管制制度。建立覆盖全域全类型、相互统一衔接的国土空间用途管制规则和覆盖所有自然生态空间的用途管制制度。构建国土空间用途管制基本框架体系、技术方法体系、法律政策体系和运行体系,明确重点区域用途管制规则,完善计划管理,制定国土空间准入正(负)面清单管理制度,严格空间准入和转用管理,强化实施监管。依据国家相关政策,适时出台江苏省国土空间用途管制指导性文件,明确分区分级国土空间用途管制原则、内容、程序等,并加强与相关法律修订的衔接。指导市县因地制宜制定、落实用途管制制度,以国土空间规划为依据,对所有国土空间分区分类实施用途管制。探索规划“留白”制度,为未来发展预留空间。

探索特殊区域用途管制政策。进一步规范耕地、林地、自然保护地、海岸带、生态敏感脆弱区等特殊区域用途管制。强化耕地和永久基本农田保护制度创新,推进永久基本农田储备区建设。加强全省重要湿地和生态公益林专项保护,明确重要湿地和林地管控目标和管控措施。充分利用长江经济带国土空间用途管制和纠错试点经验,制定并实施大运河江苏段国土空间管控措施。严格历史文化保护相关区域的用途管制,加强重大历史文化遗产保护利用。统筹陆海资源的保护和利用,明确海岸线和海陆交错带用途管制重点与政策,积极稳妥推进围填海和海岛历史遗留问题处理。 

 

第四章 构建整体化的自然资源保护体系

推动形成山水林田湖草沙整体保护格局

 

采取“长牙齿”的硬措施严格落实耕地和永久基本农田保护制度,坚决遏制耕地“非农化”、防止耕地“非粮化”。加强自然保护地建设与管理,深入推进矿产和海域海岛资源保护,持续开展林地和湿地保护,推动形成山水林田湖草沙整体保护格局。

 

第一节 落实最严格的耕地保护制度

 

强化耕地数量、质量和生态“三位一体”保护。坚持占优补优、占水田补水田的原则,严格落实占补平衡,确保补充耕地质量。支持通过全域土地综合整治补充耕地,鼓励补充耕地指标跨市域易地调剂。依托第三次全国国土调查成果,综合考虑自然地理格局、土壤条件和生物多样性等因素,推进耕地资源质量分类工作,开展耕地质量等别年度更新评价,探索构建耕地分类保护体系。有序开展耕地土壤改良和轮作休耕,提升全省耕地质量与生态条件。贯彻落实《中华人民共和国土壤污染防治法》,加强对耕地污染的调查评价,严格污染土地的准入管控,开展污染土地治理。

构建保护有力、集约高效、监管严格的永久基本农田特殊保护新格局。严格落实永久基本农田保护红线的管控要求,完善保护措施,提高监管水平。积极巩固永久基本农田划定成果,确保规划期末永久基本农田面积不少于国家下达任务。严格控制建设项目占用永久基本农田,规范开展重大项目占用永久基本农田补划方案、土地综合整治涉及永久基本农田调整方案的省级论证。建立储备区制度,积极推进永久基本农田储备区建设,划定永久基本农田储备区。重大建设项目占用等需补划永久基本农田的,须在永久基本农田储备区中予以补划,确保做到永久基本农田管得住、建得好、守得牢。

创新耕地和永久基本农田保护机制。强化“党委领导、政府负责、部门协同、公众参与、上下联动”的耕地保护共同责任机制。持续完善耕地保护“责任+激励、行政+市场”机制,积极引导各地出台各具特色的耕地保护补偿激励政策措施。按照“谁保护、谁受益”的原则,加大耕地保护补偿激励力度,调动各级主体保护耕地的主动性和积极性。研究制定相关政策,严厉禁止农村乱占耕地建房行为。推进智慧耕地平台建设,将耕地占补平衡业务环节全要素纳入,实现耕地和永久基本农田保护动态监测,提升耕地保护监测监管水平。


第二节 推进自然保护地体系建设

 

积极构建自然保护地体系。科学划分自然保护地类型,稳妥推进自然保护地整合优化,加快构建以自然保护区为主体、自然公园为基础的自然保护地体系,培育国家公园。健全全省自然保护地基本信息库,制定自然保护地内建设项目负面清单。到2025年,完成全省自然保护地整合优化、勘界立标。

健全自然保护地管理体制机制。结合自然资源资产管理体制改革,推进自然保护地分级管理,明确各级自然保护地管理职责。在不损害生态环境的前提下,探索一般控制区内特许经营制度。按照自然保护地生态保护需求设立生态管护岗位并优先安排原住居民,推进参与式社区管理。建立志愿者服务体系,健全自然保护地社会捐赠制度,激励企业、社会组织和个人参与自然保护地生态保护、建设与发展。加强自然保护地监测、评估、考核、执法、监督制度建设,强化落实和实施,保障自然保护地保护目标实现。到2025年,全面落实自然保护地管理,建立基本政策法规、建设管理、监督考评等制度体系。


第三节 严格保护近岸海域海岛

 

着力加强海岸带管控。编制海岸带综合保护和利用规划,优化海岸带空间布局,强化海岸线用途管制。按照严格保护、限制开发和优化利用的要求,实施海岸线分类管控,禁止在严格保护岸线范围内开展任何损害海岸地形地貌和生态环境的活动,控制限制开发岸线范围内的开发强度,推动优化利用岸线范围内的资源利用向绿色化和生态化转变。加强滩涂资源与生态系统的基础调查与动态监测,严格控制滩涂湿地的开发强度与规模。加强入海河道河口治导线管控,确保河流入海通道行洪畅通。

严格控制海域海岛开发规模。落实围填海管控制度,科学确定海洋资源开发规模和方式,严格控制各类建设用海规模。严格管控围填海和无居民海岛利用,除国家重大项目和公益事业外,禁止新增用岛。禁止在重要水生生物的自然产卵场、繁殖场、索饵场、洄游通道和鸟类栖息地进行围填海活动。对于涉及滨海湿地的开发活动,要坚持科学论证、规范使用。

 

第四节 加强矿产资源保护

 

全面推进绿色矿山建设。以采选和环保技术、装备和工艺及管理理念等方面具备全国先进水平的矿山企业为依托,充分发挥典型示范作用,绿色矿山建设对象覆盖所有开采矿种,进一步提高全省绿色矿山建设水平。完善绿色矿山建设长效机制,持续推动全省矿业绿色发展。

开展重要矿产保护与储备。根据江苏重要矿产资源勘查成果,划定并明确重要矿产资源保护矿区名录,明确保护矿种及其保护区域,建立完善的江苏矿产资源保护储备体系,强化优质资源保护与储备。 

 

第五章 构建精准化的自然资源供给保障体系

全面提高资源利用效率

 

强化自然资源总量管理,实现自然资源精准供给,加快自然资源高效利用新技术与新模式应用,促进自然资源开发利用方式转型,完善自然资源全生命周期管理和循环利用机制,全面提升自然资源节约集约利用水平。

 

第一节 推进用地用海用矿精准供给

 

实施土地要素精准保障。积极落实建设用地总量和强度“双控”目标,明确各地的建设用地总量和开发强度上限,到2025年,全省新增建设用地规模和土地开发强度均控制在国家下达指标以内。坚持年度土地利用计划总量控制,深入落实“增存挂钩”机制,加大“人地挂钩”配套政策实施力度,优化全省土地利用计划分配方式,探索土地计划指标向中心城市、重点城市群倾斜,进一步加大城乡建设用地计划的省级统筹力度。坚持土地要素跟着项目走,实施分类保障、高效供给,鼓励用地向国家和省级重大项目、优质项目倾斜。完善省级以上重大产业支持政策和差别化供应机制,对重大项目施行用地核销制,合理安排用地时序,做到应保尽保。土地供应向租赁住房建设倾斜,单列租赁住房用地计划。

科学保障建设项目用海。保障国家重大基础设施和重大民生工程等用海,优先支持海洋战略性新兴产业、循环经济产业和海洋特色产业建设用海,严格执行建设项目用海面积控制指标等相关技术标准,合理提高建设用海的生态门槛和产业准入门槛,严格控制产能严重过剩以及高污染、高耗能、高排放项目用海。完善海域征收管理制度。

提升矿产资源保障能力。围绕国家重要矿产、江苏优势矿产等,统筹部署调查评价与勘查,加大调查勘查投入,力争找矿新突破,新圈定一批找矿远景区、找矿靶区,新增一批资源储量。科学划定重点开采区、建筑石料集中开采区,鼓励引导集约化、规模化开采建筑石料,保障建筑石料供应。

 

第二节 促进建设用地集约利用

 

加快城市更新与地下空间开发。支持有条件的地区编制实施城市更新规划、土地储备规划,科学制定城市更新与土地收储年度工作计划,在国土空间规划中明确重点更新区域、规模,因地制宜制定出台城市更新管理办法,引导城市更新有序实施,推进城市建设用地集约利用水平显著提升。鼓励各地区加快落实关于加强城市地下空间开发利用的指导意见,结合城市更新需求,加快编制国土空间规划体系下的城市地下空间专项规划,引导城市地下空间科学和复合利用,因地制宜推进综合管廊建设,积极拓展城市发展空间,增强城市综合承载能力,提高土地资源综合利用效率。

实施城镇建设用地提效行动。开展多层次城镇建设用地节约集约利用评价,明确低效用地范围,编制实施城镇低效用地再开发规划,严格城镇低效建设用地再开发计划管理,健全差别化低效用地再开发引导政策。鼓励开发区土地节约集约利用机制创新,支持低效工业用地复合利用和用途合理转换。合理确定工矿废弃地复垦范围和规模。推进江苏省沿海部分地区低效盐田的复垦利用。深入推进批而未供土地消化利用,提升土地资源配置效率;有序推进闲置土地处置,提升已供土地开发利用水平。严格执行建设用地准入政策和控制标准,深入推进长期租赁、先租后让、租让结合等灵活供地方式,加快土地节约集约利用模式(技术)创新和推广应用,积极推进土地复合利用,建立不同产业用地类型合理转换机制,增加混合产业用地供给。

积极盘活农村存量建设用地。结合乡镇国土空间规划编制实施,加快推进村庄布局调整,规范实施城乡建设用地增减挂钩,推进农村居民点用地适度集中和农民住房条件改善,助推乡村振兴。落实农村宅基地制度改革,稳慎引导农村宅基地自愿有偿退出,加快推进集体经营性建设用地入市,积极盘活存量农村建设用地,活化乡村土地资产,促进乡村振兴和城乡融合发展战略落地实施,支持宁锡常接合片区国家城乡融合发展试验区开展集体经营性建设用地入市改革。

 

第三节 提升海洋资源集约利用水平

 

加强滩涂资源综合保护利用。加强滩涂资源开发新技术研究和科技成果转化,探索滩涂资源多元化利用模式,鼓励因地制宜发展生态养殖、滩涂旅游开发等。适度发展滩涂农林业,支持开展耐盐农作物基因工程改良和培育,发展耐盐粮油作物、蔬菜、苗木、特色经济植物等盐土产业。科学合理利用滩涂资源,在适宜区域有序开展滩涂围垦,提高已围滩涂综合开发利用效率。

有序推进海洋可再生能源开发利用。支持科学利用沿海风能资源,优化海上风电开发布局。鼓励风光一体海洋可再生能源利用技术创新以及大功率风电机组、控制系统等海上风电关键设备研发,加快海上风电施工运维母港建设,实现研发、制造、运维、检测一体化发展。规划布局深远海风电,加强深远海风电项目管理和用海政策支持,打造全国领先的海上风电产业集群。


第四节 推动矿产资源高效利用

 

优化矿产资源开发利用结构。加强开采矿山数量和采矿规模总量控制,到2025年,矿产年开采总量控制在2.1亿吨以内,在采矿山数量控制在320个以内。按照集约高效的原则,鼓励和引导矿山企业规模化开采,进一步优化矿山规模结构。到2025年,全省矿山平均年生产规模达65万吨,大中型矿山比例达到45%以上。鼓励发展精深加工,延长产业链,提升岩盐、芒硝、膨润土、凹凸棒石粘土等矿产加工水平,实现资源优势向经济发展优势转变。

推进矿产资源节约与综合利用。树立高效、绿色、安全、环保的先进典型,鼓励推广矿产资源利用先进适用技术和科学管理模式,充分发挥示范引导作用。提高全省矿产资源节约与综合利用水平,提高矿山“三废”资源利用率,鼓励煤、铁、铅、锌、锶、硫、磷、岩盐、芒硝、高岭土等重要矿种开采矿山综合利用共伴生矿产资源,全省重要矿产开采矿山“三率”水平达标率达96%以上。

推进矿地融合发展。按照生态文明建设和矿区可持续发展要求,探索矿产资源开采与土地资源、采矿地下空间资源的保护、利用和整治一体化协调发展的矿业开发模式。创新工矿废弃地复垦利用新机制,统筹规划矿区资源,优化矿区城乡建设用地布局,改善矿区生态环境,实现矿产资源、土地资源集约化利用。

加快地热等绿色清洁能源资源利用。加强绿色清洁能源的勘查,加快推进干热岩、浅层地温能等绿色能源资源开发利用,适时推进清洁能源资源利用示范区建设,推动绿色清洁能源的可持续开发。

 

第五节 推动林业资源可持续利用

 

加强森林资源管理。强化对林木覆盖率、乔木林单位面积蓄积量、省级以上重点公益林面积等指标的考核。坚持和完善林地分类分级管理制度,实行林地用途管制和定额管理,严格林木采伐限额管理,健全林地保护利用规划体系,严格限制重点区域的林地转为建设用地,确保林地不减少。加强野生动植物资源保护,推进极小种群野生动植物保护,加强野生动植物自然栖息地和珍稀濒危种群保护与恢复。

推动林业可持续发展。加强丘陵山区次生林、绿色通道和淮北杨树速生丰产中幼龄林抚育,全面提高单位面积蓄积量和综合效益。加大用材林基地建设,突出可持续经营和定向集约培育,加大人工用材林培育力度,增强木材加工业的原料供给能力。以林木良种化为根本,推进种苗基地建设,加快林下经济扩面、提质、增效,聚力打造千亿元林木种苗与林下经济产业。依托森林和湿地资源,大力发展生态旅游,推进森林体验和康养基地建设。加强林业资源综合利用,壮大林业循环经济,促进人与自然和谐发展。 

 

第六章 构建协同化的国土空间生态保护修复体系

提升生态系统质量和稳定性

 

落实《全国重要生态系统保护和修复重大工程》要求,基于“山水林田湖草生命共同体”的理念,加快推进山水林田湖草沙系统保护与治理试点,强化重点生态区域的保护修复,探索建设自然生态修复试验区,明确实施国土空间生态监测评估,稳定生态系统质量,提升生态系统碳汇能力。

 

第一节 加快形成国土空间生态保护与修复新格局

 

打造“两纵三横六区七类多层级”国土空间生态保护与修复总体格局。根据江苏国土空间生态系统的特点,遵循“整体保护、系统修复和综合治理”的基本原则,结合生态系统类型与资源环境问题的空间差异,科学划定国土空间整治修复重点区域,因地制宜推进形成“两纵三横六区七类多层级”国土空间生态保护与修复总体格局。


第二节 推进矿山修复与丘陵山地生态系统保育

 

加强废弃矿山和塌陷地整治。以宁镇丘陵山地、徐州北部和东南部以及连云港北部丘陵岗地废弃矿山和采煤塌陷区域为重点,实施废弃矿山和采煤塌陷地综合治理工程,推动地形地貌与地表植被重建、采空塌陷地复垦和塌陷地人工湿地建设,消除地质灾害隐患,减少土地资源压占与损毁,营建塌陷地湿地生态系统,提升生态系统稳定性。

开展丘陵山地生态保护与保育。加强太湖西南部的宜溧和茅山山地、沿江老山和宁镇山地、江淮丘陵岗地地区和鲁南丘陵余脉地区等河湖源头地区的自然生态系统保护,严格保护国家和省级森林生态系统自然保护区,有序推进国家和省级森林公园创建,加大生态公益林保护力度,大力实施自然保护地建设工程、低质低效林改造工程和裸露地表恢复工程,保护森林生态系统生物多样性,提升水源涵养与水土保持能力。全面推行林长制,完善森林长效管护机制,严惩森林资源破坏行为,深入开展森林防火隐患整治、病虫害防治行动,持续改善丘陵山地地区的森林质量,增强森林固碳增汇能力。

 

第三节 实施国土空间全域综合整治

 

稳妥推进国土空间全域综合整治。落实《江苏省国土空间全域综合整治方案》要求,整体开展农用地整治、建设用地整治、生态保护修复和公共空间治理,形成试点先行、示范引领、全面展开的国土空间全域综合整治格局。探索国土空间全域综合整治的规划技术指南、配套政策、资金筹措途径和绩效评估方法;出台国土空间全域综合整治项目管理办法,严格项目管理,促进项目实施。

加快形成试点示范效应。以乡镇全部或部分行政村为实施单元,积极落实全域土地综合整治规划。以山、水、林、田、湖、草、村全要素为整治对象,开展国土空间全域土地综合整治,因地制宜解决耕地、林网相对破碎化等问题,促进农业集约化、规模性经营,全面改善整治区域自然生态景观。到2025年,建成国家试点项目20个,省级示范项目不少于100个,支持市县自主开展一批项目,基本形成国土空间全域综合整治制度体系。

 

第四节 加强河湖湿地生态保护与修复

 

推进湖泊湿地保护与修复。加强太湖、洪泽湖、固城湖、滆湖、骆马湖、高邮湖等大型湖泊及里下河低洼湖荡和其他塘库湿地保护,控制湿地萎缩。合理有序推进太湖、滆湖、长荡湖、洪泽湖、骆马湖、高邮湖、白马湖、大纵湖、得胜湖、广洋湖等退田(圩)还湖工程,逐步扩大湖泊和沼泽湿地面积。有序开展全省湿地自然保护区、湿地公园和湿地保护小区建设,建立健全省湖泊湿地保护网络体系,丰富湿地生物多样性,提升河湖水源涵养和洪涝调蓄等水生态功能。

加强重要江河湿地保护与生态修复。以千里长江防护林和千里运河风光带建设为契机,持续完善长江干流、南水北调东线河道(京杭大运河等)、新通扬运河、通榆河和黄河故道等重要江河沿线的绿色生态屏障,因地制宜实施沿线地质环境治理工程,全面消除地质灾害隐患,完善江河生态防护林带和滨河湿地,涵养水源、改善水质,提升水质保护与清水通道维护等重要生态功能。

 

第五节 强化海岸滩涂湿地生态保护修复

 

加快海岸带综合治理。以盐城射阳河口以北海岸带为重点,探索科学建设芦苇生态湿地,有序建设挡浪潜堤,控制海岸侵蚀。扎实推进沿海防护林和千里滨海生态走廊建设,严格控制自然岸线占用,持续实施海岸线生态化改造与保护,提升海岸带生态质量,强化海岸带防灾减灾能力。

加强滨海湿地保护。以大丰麋鹿、盐城湿地珍禽等自然保护区为重点,大力实施各类海洋自然保护地建设,加快扁担河、故黄河口、灌河口、临洪口、埒子口等重要入海河道河口湿地的保护修复。科学引导滩涂资源利用,鼓励滩涂养殖结构与模式优化。严格控制滩涂围垦,科学实施退养还湿,维护滩涂湿地生境,促进空间破碎、功能退化的滩涂湿地生态系统自然恢复。

 

第七章 构建法治化的自然资源管理体系

健全自然资源资产管理制度

 

全面落实自然资源资产产权制度改革要求,推进自然资源资产的市场化配置,深化自然资源行政审批制度改革,建立健全自然资源资产监管和法规体系,促进自然资源系统保护与高效利用。

 

第一节 健全完善自然资源资产产权制度

 

建立全民所有自然资源资产所有权委托代理机制。加快推进全民所有自然资源资产清查,明确全民所有自然资源资产的空间范围,制定省级及以下代理行使所有权的全民所有自然资源资产清单,扎实推进全民所有自然资源资产所有权委托代理机制试点工作,制定并实施江苏省委托代理机制,确定不同类型自然资源资产所有权行使模式。研究制定委托代理评价考核体系。

探索生态产品价值实现机制。探索建立根据生态产品质量和价值确定财政转移支付额度、横向生态补偿额度的体制机制。完善生态产品市场交易体系,加快建立生态产品价值实现机制。完善市场化多元化生态保护补偿机制,提高生态保护补偿标准,鼓励探索有效吸引社会资金投入生态产品供给的政策措施、产权安排和运作模式。开展生态产品价值实现机制试点示范,加大理论研究、实践探索和制度创新力度。探索构建符合江苏实际的“政府主导、企业和社会各界参与、市场化运作、可持续”的生态产品价值实现机制。支持宁锡常接合片区国家城乡融合发展试验区探索生态产品价值实现机制。

推进建设用地使用权分层设立。积极探索建设用地地上、地表和地下使用权分设,优化产权设置。鼓励有条件的城市率先开展地下空间利用地方性立法试点工作,全面探索地下空间开发利用机制创新,建立健全地下空间资产配置、权属登记和产权交易制度。

健全海域海岛滩涂资源产权制度。探索海域使用权立体分层设权,着力强化海域使用权出让、转让、抵押、出租、作价出资(入股)等权能,依法明确水域滩涂养殖权利权能,允许权利流转和抵押。

推进矿产资源产权制度改革。以矿产资源国情调查为基础,开展探明储量的矿产资源确权登记,推进矿产资源确权登记法治化。依据矿产地质勘测实际,合理调整探矿权有效期及延续期限,结合矿产资源储量分类设定采矿权有效期及延续期限。

协调各类资源产权间关系。完善探矿权、采矿权与土地使用权、海域使用权衔接机制,强化探矿权和采矿权审批与相关规划的衔接。理顺水域滩涂养殖的权利与海域使用权、土地承包经营权的关系。


第二节 推进自然资源资产市场化配置改革

 

建立健全城乡统一的建设用地市场。深化国有建设用地有偿使用制度改革,完善建设用地市场制度,加强一、二级市场联动,建立健全产权明晰、市场定价、信息集聚、交易安全、监管有效的土地转让、出租、抵押二级市场。建立健全农村集体经营性建设用地入市制度,探索建立就地入市、异地调整和集中整治入市等制度,规范使用集体经营性建设用地的范围、程序、方式,加快构建“保护产权、同权同价、维护契约、平等交易”的城乡统一建设用地市场。强化土地市场运行情况监测,加强土地供后开发利用监管,促进土地市场平稳健康发展。

深化产业用地市场化配置改革。深入推进工业用地供应方式改革,深化完善工业用地供应制度,切实提高土地资源配置效率。探索按照产业链、供应链上下游关系供应工业用地,建立符合产业发展规律和推动产业集群发展、促进实体经济区域协调发展的供地模式,在符合国土空间规划和用途管制要求前提下,探索增加混合产业用地供给,创新开发区土地资产配置机制。推广出让方与竞买人双方互信承诺制的“双信地”出让模式,提升“净地”供应标准,强化供后验收监管。做好“僵尸企业”处置中的土地资产盘活工作。

持续推进补充耕地和城乡建设用地增减挂钩节余指标交易。探索建立增减挂钩节余指标流转使用长效机制,破除土地、资金等要素在城乡之间流动和配置的制约,驱动城乡资源要素的自由流动,实现更大范围内资源统筹优化配置。跨市域补充耕地指标交易统一纳入省级交易平台,全面实现补充耕地指标交易流程电子化。鼓励有条件的设区的市建立市域内跨区域补充耕地指标交易市场,完善交易规则和服务体系。

有序推进矿海林使用权市场化配置。推动矿产、林地、林木和海域等资源的所有权和使用权分离,扩大使用权的划拨、出让、租赁、作价出资、授权经营等权能,除法律规定的特殊情形外,推进使用权的有偿流转。统筹推进矿业权、海域使用权、林地使用权和林木采伐权等自然资源使用权交易平台和服务体系建设,规范矿业权出让行为,全面推进矿业权竞争性出让,健全市场监测监管和调控机制,促进流转顺畅、交易安全、利用高效。

 

第三节 深化自然资源行政审批制度改革

 

扎实做好用地审批权试点和委托下放工作。深入推进“放管服”改革,切实贯彻落实国家和省关于委托用地审批权的相关规定。稳妥推进国务院委托用地审批权试点,做好省政府用地审批权委托下放工作,进一步规范审查标准、压缩审批时限、优化审批流程、提高审批质效,完善监管考核机制。推进部分省级农用地转用和土地征收、用地预审和规划选址、增减挂钩实施方案和工矿废弃地复垦实施方案的审批权下放试点。制定和实施审批权下放“接得住、管得好”的激励约束机制。

积极推进用地审批制度改革。简化优化用地预审和规划选址、建设用地规划许可、建设工程规划许可、规划核实等审批流程,推进全省用地预审、用地报批与城乡规划许可“多审合一”“多证合一”改革,深入开展建设工程“多测合一”改革。完善全省统一的建设用地审批系统,建立用地审批工作评价机制,构建规划用地“多证合一”在线监管平台,强化建设用地用海审批过程监管,深化落实“不见面审批(服务)”。全面推广网上收件、网上审批和网上出件,减少审批环节,提升审批效率。

加快推进矿业权分级审批制度改革。做好自然资源部下放矿业权审批权限的承接,探索开展省以下矿业权分级审批管理制度改革。拟定下放的矿业权审批权限和监管措施,开展矿业权审批流程和审批要件改革。

 

第四节 健全自然资源资产监管体系

 

建立行政和社会监督机制。建立健全我省全民所有自然资源资产报告制度,向同级人大常委会报告全民所有自然资源资产情况,自觉接受人大和社会监督,让国有资产的管理和监督更加透明。建立科学合理的自然资源资产管理考核评价体系,以全民所有自然资源资产平衡表为基础,构建领导干部自然资源资产离任审计制度,落实生态文明绩效评价考核和责任追究有关要求。开展生态环境损害调查和赔偿,建立生态环境损害责任终身追究制。完善自然资源资产产权信息公开制度,强化社会监督。

完善执法监督机制。推动自然资源行政执法与刑事司法的衔接机制与平台建设,促进自然资源资产利用违法案件信息共享、案情通报和案件移送,推动依法行政、严格执法。加强自然资源资产执法机制与队伍建设,依法严肃查处自然资源资产产权领域违法案件。

 

第五节 提升自然资源法治能力

 

健全自然资源管理法规体系。落实自然资源立法规划,制定出台《江苏省土地管理条例》《江苏省测绘地理信息市场管理规定》。根据国家立法修法安排,推动出台《江苏省国土空间规划条例》,修订《江苏省矿产资源管理条例》《江苏省地质环境保护条例》《江苏省不动产登记条例》等地方性法规,定期开展自然资源地方性法规、地方政府规章、规范性文件清理。

提升自然资源行政争议处置效能。坚持省级总抓、设区的市、县(市、区)级具体落实的原则,协同解决系统重大行政公益诉讼案件,积极探索自然资源民事公益诉讼,拓展公益诉讼新领域。提高办理行政争议案件办理质量,实现案件总量与纠错数量双下降、重点地区与重点类型案件总量双改善。

有序实施自然资源执法监督行动。加强自然资源日常执法监管,深化应用实时监管,稳步推进智能监管,严肃查处自然资源违法行为。扎实推进农村乱占耕地建房问题专项整治、土地违法违规问题“清零”行动等各类专项行动,深化整治自然资源领域扫黑除恶行业乱象重点问题。加强卫片执法检查、督察发现问题整改,强化自然资源违法行为全过程全流程监管监督,推动执法“严起来”“长牙齿的硬措施”落地落实。

建立健全自然资源执法监督体系。完善执法体制机制,强化执法要素保障。健全“天上看、地上查、视频探、网上管、群众报、实时督”的六位一体执法体系,进一步构建“早发现、早制止、严查处”工作机制。严格落实行政执法三项制度,完善系统上下“联合监管”、部门之间“联动监管”机制。加强执法队伍建设,选优配强基层一线执法力量。细化联合惩戒办法,对失责行为,严格实施精准问责,坚决做到“失责必问、问责必严”;健全完善容错免责机制,促进执法队伍担当作为。 

 

第八章 构建智慧化的自然资源基础支撑体系

夯实自然资源治理基础

 

以新型基础测绘和自然资源科技创新体系建设为基础,全面开展自然资源统一调查、监测评价和确权登记,推进自然资源资产信息化管理系统平台建设,建立健全自然灾害监测与预警体系,提升自然资源治理支撑能力。

 

第一节 推进新型基础测绘体系建设

 

加快现代测绘基准建设。加强陆海、省市县测绘基准一体化建设、更新和服务。统筹全省测绘基准基础设施资源,持续优化测绘基准观测网络,推进全省测绘基准基础设施并置融合。提升测绘基准信息化建设水平,提供更丰富灵活的测绘基准服务。

持续丰富测绘数据资源。统筹全省测绘航空航天遥感数据获取,持续开展基本比例尺地形图测绘、基础与专题地理信息数据获取与更新,建立省市县数据联动协同更新机制。建设适于江苏省情的地理实体基础时空数据库,构建内容丰富的新型基础测绘产品体系。

推进实景三维江苏建设。统筹建设省域时空三维地形场景和城市三维模型,汇聚省域时空三维数据,建成实景三维数据库,搭建时空三维应用服务系统,实现地形级、城市级、部件级三维数据的业务应用和协同服务。

提升测绘地理信息服务效能。推进省市县时空大数据平台集群建设,持续加强“天地图·江苏”建设及推广应用。创新多样化地图服务模式,持续开展地理信息科普教育,完善应急测绘保障体制机制,深化测绘地理信息军民融合服务,全面提升“地理信息+”公共服务能力。

 

第二节 开展自然资源统一调查监测和确权登记

 

推进自然资源统一调查。加快建立自然资源分类标准、自然资源调查监测标准体系和定期调查制度,全面推进自然资源基础调查和专项调查,查清全省各类自然资源在地表的分布范围与位置、面积数量以及利用与保护等基本情况,形成自然资源本底“一张图”。充分利用省市县基础测绘成果,以数字高程模型、数字正射影像、数字表面模型等数据为基底,整合集成地表基质层、地表覆盖层、管理层、地下资源层等各类自然资源调查数据,构建全省自然资源三维立体时空数据库。

建立自然资源资产清查与核算体系。建立实施全民所有自然资源资产清查制度,充分利用自然资源调查成果,开展全面自然资源资产清查,建立全省全民所有自然资源资产数据库。制定符合江苏实际的土地、海洋、矿产、森林、湿地和水流等自然资源资产评估的原则、框架和标准体系,开展自然资源资产的实物量清查与价值量核算。基于全民所有自然资源资产平衡表编制试点工作经验,适时建立江苏省全民所有自然资源资产平衡表编制体系。

实施自然资源动态监测。加快我省自然资源动态监测网络布局,建设全省多源遥感数据统筹共享平台,运用遥感影像自动变化监测、定点观测等多种监测技术和手段,建立自然资源立体监测网络。加快整合国土变更调查遥感监测与地理国情监测,统筹开展自然资源动态常规监测。充分利用高分辨率的航天和航空遥感等高技术手段,组织开展耕地资源、森林资源、水资源等重要资源的专题监测,定期开展城市群地区“三区三线”等重点区域、重点要素的动态监测。

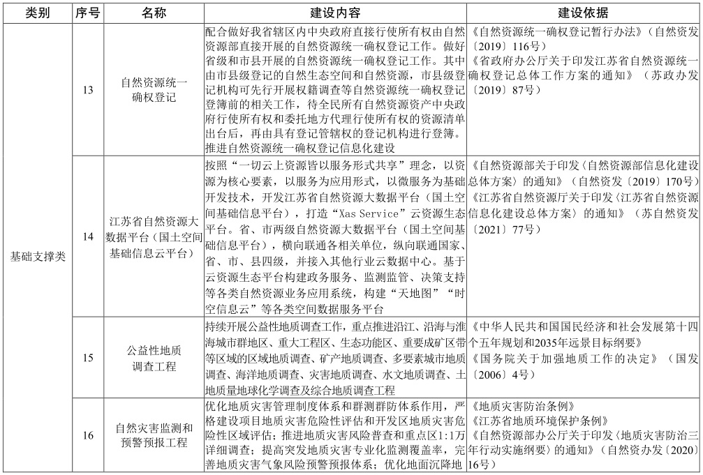
推进自然资源统一确权登记。依据《自然资源统一确权登记暂行办法》《江苏省自然资源统一确权登记总体工作方案》,全面铺开、分阶段推进全省自然资源统一确权登记工作。积极配合做好我省辖区内自然资源部直接开展的统一确权登记工作。以不动产登记为基础,充分利用国土调查成果和自然资源专项调查成果,对我省辖区内除自然资源部直接开展确权登记之外的自然保护区、自然公园等各类自然保护地,以及江河湖泊、生态功能重要的湿地、国有林区等具有完整生态功能的自然生态空间和全民所有单项自然资源开展统一确权登记,逐步实现对水流、森林、山岭、荒地、滩涂、海域以及探明储量的矿产资源等省级自然资源统一确权登记全覆盖。清晰界定我省辖区内各类自然资源资产的产权主体,逐步划清全民所有和集体所有之间的边界,划清全民所有、不同层级政府行使所有权的边界,划清不同集体所有者的边界,划清不同类型自然资源的边界,推进确权登记法治化。推进农村集体所有的自然资源资产所有权确权。

 

第三节 加快自然资源管理信息化建设

 

夯实自然资源“三个一”信息管理基础。充分利用新一代信息技术,按照“节约集约、互联互通、智能感知、资源共享”的思路,全面整合省、市、县三级原国土、规划、海洋、林业、测绘地理信息等部门的信息化成果,建设“一张网”:省、市、县、乡四级自然资源网络;“一朵云”:省、市两级“自然资源云”;“一工程”:覆盖省、市、县、乡四级的网络信息安全工程。

推进自然资源信息化“一平台、三体系”建设。持续建设江苏省自然资源大数据平台(国土空间基础信息平台),建成江苏省自然资源“一张图”,加快国土空间规划“一张图”与实施监督系统建设,完成“互联网+自然资源”政务服务、监测监管、决策支持应用体系构建,形成以“网、云、数、安”为支撑的江苏省自然资源信息化“一平台、三体系”。协同建设北斗卫星导航系统与GPS系统融合的长三角一体化测绘基准综合应用服务网络,提升基准服务能力。



第四节 强化地质灾害和海洋灾害监测与预警体系

 

推进地质灾害监测与预警。常态化开展地面沉降、崩塌、滑坡等地质灾害风险常规监测,加强应急测绘保障能力建设,规范地质灾害隐患点管理。加快推进开发区地质灾害危险性区域评估,强化防灾减灾能力。

完善海洋监测预警体系。优化海洋灾害观测网络布局,构建立体海洋观测网,加快覆盖江苏近海的海洋灾害智能网格预警报系统建设,健全省、市、县三级监测预警体系,丰富海洋灾害预报产品,拓展海洋灾害预警报发布渠道,重点开展汛期、台风、冬春季寒潮大风等引起的风暴潮和灾害性海浪预警预报,提升预警预报服务水平。

加强海洋防灾减灾体系建设。加大海洋灾害风险评估和隐患排查工作力度,推进海洋灾害重点防御区划定,开展年度海平面调查评估工作,加强海岸防护能力建设。加强紫菜养殖用海管理,开展浒苔绿潮常态化联防联控工作,完成防控试验各项工作。

 

第五节 健全自然资源科技创新体系

 

推进自然资源关键技术创新。深入实施矿地融合和陆海统筹,着力构建自然资源调查监测、国土空间优化管控、生态保护修复、自然资源高效利用技术四大体系,形成以“双融合四体系”为核心的自然资源科技创新体系。加快自然资源多要素一体化调查与监测、新型基础测绘、新型资源勘查与开发、地下水资源保护和利用、矿山地质环境修复治理、海岸带保护修复与可持续利用、沿江岸线保护修复、林业科技创新与应用等方面的关键技术研发,推进自然资源标准化体系建设,助力全民所有自然资源资产所有者权益实现、国土空间开发保护与生态修复、自然资源综合管理。

加强科技创新平台建设。持续推进自然资源部重点实验室、自然资源部工程技术创新中心、野外观测基地、自然资源新型智库等科技平台的建设与培育,合理布局设点,打通基础研究、工程技术研发、成果转化的全链条,构建产学研结合、高效协同的科技创新平台体系。

推进创新型人才队伍建设。通过深化国土空间规划、自然资源调查监测、生态保护修复、自然资源资产等领域重大科学问题的国际交流与合作,着力培养青年人才,充分发挥现有人才作用,合理引进省外、海外高端人才,推进高层次科技创新人才梯队建设,不断优化人才队伍知识结构、专业结构和年龄结构。积极完善人才流动与激励制度,建立有利于科技人员潜心研究和专心创业的制度环境。以自然资源人才库建设、国家和省部级高层次人才培养工程、中高级专业技术职称评聘为载体,通过强化科技创新团队建设、项目攻关、专业技术人员继续教育等方式,提升各类、各层次专业技术人才业务素质和创新能力。

 

第九章 推进重大工程实施

全方位保障规划目标圆满完成

 

根据全省经济社会发展和自然资源管理需要,“十四五”时期,全省谋划布局保护与修复类、高效利用类、基础支撑类、综合管理类等四类重点建设项目共22个。

 

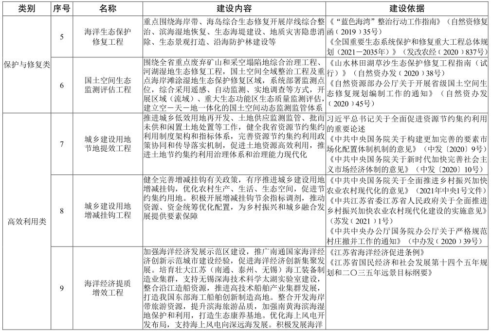
第一节 保护与修复类重点工程

 

坚决遏制耕地“非农化”、防止耕地“非粮化”,实施耕地利用状况动态监测与质量提升工程。充分运用卫星遥感影像和信息化技术,加强对耕地和永久基本农田利用状况的动态监测评价,积极推进耕地质量建设,有效提高耕地特别是永久基本农田综合生产能力。

落实“山水林田湖草”生命共同体理念,重点围绕江河湖泊、丘陵山脉等重要生态区域,统筹山、水、林、田、湖、草等要素实施山水林田湖草沙系统治理试点工程、国土空间全域综合整治工程、废弃矿山地质环境治理工程、海岸带保护与生态修复工程和国土空间生态监测评估工程。到2025年,实施山水林田湖草沙系统治理试点工程15个,实施系统保护、宏观管控、综合治理。完成国土空间全域综合整治国家试点项目20个,省级示范项目不少于100个。实现治理废弃矿山面积不低于3000万平方米。

 

第二节 高效利用类重点工程

 

为全面提升自然资源节约集约利用水平,着力实施城乡建设用地节地提效工程、城乡建设用地增减挂钩工程、海洋经济提质增效工程、干热岩资源勘查开发示范工程和矿地融合创新示范工程。到2025年,争取在城乡建设用地利用潜能释放和节地水平提升方面取得显著进展。推动资源、资金统筹优化配置,确保建设用地总量不增加,耕地面积不减少、质量不降低,城乡建设用地布局更合理。优化海上风电开发布局,支持海上风电向深远海发展。积极发展海洋药物和生物制品业、海水淡化和综合利用业等海洋新兴产业。推进海洋信息服务、航运服务、金融服务等海洋服务业拓展升级。鼓励海洋牧场建设。探索干热岩资源市场化开发利用。建设干热岩绿色勘查开发示范基地,为优化提升我省能源结构提供地质科技支撑。不断深化矿地融合工作内涵,探索将“矿地融合”拓展到“自然资源融合”。

 

第三节 基础支撑类重点工程

 

围绕全省“六个高质量发展”总体布局和自然资源管理职责,实施自然资源统一调查监测工程,建设自然资源调查监测“一张底版、一套数据和一个平台”。配合做好我省辖区内中央政府直接行使所有权由自然资源部直接开展的自然资源统一确权登记工作,实施自然资源统一确权登记工程。按照“一切云上资源皆以服务形式共享”理念,实施自然资源数据平台建设工程。到2025年,全面完成平台建设,基本建成比较完善的自然资源“一张图”大数据库。实施公益性地质调查工程、淮海经济区(江苏域)综合地质调查工程、自然灾害监测和预警预报工程,为生态文明提供安全保障。实施新型基础测绘建设工程和地理信息服务提质工程。持续建设省级三维地理信息服务平台,协同推进市县三维平台建设,建立覆盖全省的时空三维应用服务系统。全面推进地理信息公共服务平台、地图编制和应急测绘等测绘地理信息服务升级。

 

第四节 综合管理类重点工程

 

依托自然资源“一张图”平台,建设国土空间规划“一张图”与实施监督系统工程,为国土空间用途管制实施监督提供基础依据。以国土三调成果为基础,实施全民所有自然资源资产清查工程。编制全民所有自然资源资产清查报告,构建全民所有自然资源资产“一张图”,建立全民所有自然资源资产清查和管理资产数据库,实施动态监测监管。落实全民所有自然资源资产所有权委托代理机制工程。编制自然资源清单并明确委托人和代理人的权责,依据委托和代理权责依法行使履职,完善委托代理配套制度。完善自然资源资产划拨、出让、租赁、作价出资入股等配置制度,优化组织实施流程和方式,创新发展自然资源资产储备管理。


第十章 加强规划实施保障

共同谱写自然资源事业高质量发展新篇章

 

加强党对规划编制和实施的全面领导,完善上下贯通、执行有力的组织体系,深化党的建设,严格规划实施管理,确保规划目标任务落实,奋力书写自然资源满意答卷。

 

第一节 加强党的全面领导

 

坚持以党的政治建设为统领,始终把讲政治摆在首要位置,加强党对自然资源工作的全面领导,增强“四个意识”、坚定“四个自信”、做到“两个维护”,把党的领导贯穿规划组织实施全方位全过程。始终做好党建和业务深度融合“大文章”,强化党建对业务的方向指引,推动党建质量与业务水平双促进双提升。将加强监督融入自然资源事业发展之中,把完善权力运行和监督制约机制作为实施规划的基础性建设,构建全覆盖的责任制度和监督制度。充分发挥各级党组织和党员的作用,进一步增强凝聚力和执行力,为实现“十四五”自然资源保护和利用规划目标任务共同奋斗。

 

第二节 强化组织保障

 

健全“党委领导、政府负责、部门协同、公众参与、上下联动”的自然资源管理共同责任机制。各级党委、政府要高度重视自然资源保护和利用工作,建立完善权责明确、协调统一的自然资源工作体系,完善自然资源重大方针政策研究的工作机制,全面落实自然资源管理主体责任,规划实施重大事项由主要负责同志亲自抓。按年度细化分解规划目标任务,明确责任分工,加强规划实施的监督考核,确保自然资源保护和利用目标实现。

 

第三节 加强制度建设

 

围绕规划既定目标,加强配套制度建设,强化各类制度对规划实施的保障支撑作用。落实公众参与、专家论证、集体讨论决定等法定程序。加快健全行政争议案件办理机制和败诉责任追究机制,有效预防和解决矛盾纠纷,控制规划实施的行政风险。加强规划执法监督制度建设,完善国土资源综合执法监督体系。加强省内各级自然资源保护和利用规划在规划目标、规划任务、制度安排、重大项目等内容的衔接协调。

 

第四节 严格规划实施管理

 

加强财政预算与规划实施的衔接,规划确定的各类重大项目要列入政府预算管理,强化各级财政对规划实施的保障作用。坚持定量与定性评估相结合、自我评估与第三方评估相结合,健全规划动态评估、跟踪、预警机制,建立年度分析-中期评估-总结评估的过程动态评估体系,总结规划执行中出现的问题,及时采取必要对策。细化分解规划主要目标指标,明确年度计划落实要求,将规划落实情况纳入领导班子的考核内容。加强规划执行监督,重大事项及时向省委、省政府报告。

 

第五节 积极凝聚社会力量

 

着力推进规划实施信息的定期公开发布,探索规划实施的公众监督机制,健全自然资源主管部门与其他部门、企业、社会组织、个人的沟通和信息交流机制,广泛听取新闻媒体、社会团体的意见和建议,鼓励事业单位、市场主体、社会力量和人民群众积极参与和推进规划实施。充分利用新媒体手段,创新和丰富宣传形式,积极报道规划实施的成绩,营造规划实施的良好社会氛围,凝聚社会共识,推动规划顺利实施。


41-F1.jpg

41-F2.jpg

41-F3.jpg

41-F4.jpg

41-F5.jpg

41-F6.jpg

41-F7.jpg


客服热线:0519-83297678 18001502158 18994758929 传真号码:0519-83297678
主办:常州智慧通创新创业策划咨询服务有限公司
地址:常州钟楼高新技术创业服务中心710室 邮编:213000 苏ICP备11078573号
技术支持:易龙科技