您好,欢迎来到智慧通企业创新管理服务网! 今天是: 设为首页 加入收藏
 
当前位置:首页 >> 规划计划 >> 江苏省 >> 省政府
关于印发江苏省“十四五” 社会消防救援事业发展规划的通知


省政府办公厅关于印发江苏省“十四五”

社会消防救援事业发展规划的通知

(苏政办发〔2021〕54号)

 

各市、县(市、区)人民政府,省各委办厅局,省各直属单位:

《江苏省“十四五”社会消防救援事业发展规划》已经省人民政府同意,现印发给你们,请认真组织实施。 

 

                      江苏省人民政府办公厅

                      2021年8月24日

(此件公开发布)

 

江苏省“十四五”社会消防救援事业发展规划

 

“十四五”是江苏全面贯彻习近平新时代中国特色社会主义思想和党的十九大、十九届二中三中四中五中全会精神,深入践行“争当表率、争做示范、走在前列”新使命新要求的重要时期。根据《中华人民共和国消防法》《中华人民共和国突发事件应对法》《江苏省国民经济和社会发展第十四个五年规划和二〇三五年远景目标纲要》《江苏省消防条例》等,结合全省消防救援工作实际,制定本规划。

一、形势分析

(一)取得进展。

“十三五”时期是我国消防救援工作实施重大改革、推进重大转型的重要阶段。习近平总书记亲自缔造国家综合性消防救援队伍并授旗致训词,党中央、国务院对消防救援体制机制作出科学设计,开启消防救援事业发展新征程。全省各级党委、政府和相关部门坚持以人民为中心的发展思想,积极防范化解重大安全风险,健全消防安全责任体系,创新消防安全治理,夯实消防工作基础,全省消防治理水平不断提升,社会消防安全环境持续优化。

防范化解安全风险取得新成效。各级党委和政府贯彻落实中央消防执法改革决策部署,构建完善“八位一体”消防工作责任体系,持续深化“祛火源、降荷载、强设施、畅通道、重管理”防控理念,大力推行“1234+N”单位消防安全管理机制,巩固夯实社会火灾防控基础。坚决贯彻江苏安全生产专项整治决策部署,扎实开展消防安全“一年小灶”“三年大灶”专项行动。“十三五”时期,全省督促整改火灾隐患213.3万处,挂牌督办重大火灾隐患单位1552家,火灾起数、亡人数、伤人数、直接财产损失数分别为7.9万起、416人、387人、14.7亿元,较“十二五”时期分别下降24.2%、39.8%、35.3%、29.2%,火灾总量实现“6年6连降”,连续21年未发生重特大火灾事故。在国务院组织的省级政府消防工作考核中,连续5次获评“优秀”等次。

消防基层基础建设达到新水平。持续推进城镇消防规划制(修)订工作,13个设区市、42个县(市)、96个全国重点镇全部编制专项消防规划或专篇。加强基层消防监管工作,消防安全工作纳入“大数据+网格化+铁脚板”工作机制,全面推进多种模式并行的基层消防监管体系。“十三五”时期,全省立项建设消防站310个、新建成175个,新购置消防车1900辆、器材装备55万件(套)。新增政府专职消防员3300人,总数达9000人,新增消防文员1200人,总数达3682人。新建微型消防站4.7万个,全省商业区、旅游区、开发区、化工集中区新建消防安全区域联防组织478个,新增接入消防设施联网系统单位19948家。新建消火栓70098个,电气火灾监控3.3万套,智能电动车集中充电装置3.5万套,独立式感烟探测装置40.7万个,简易喷淋装置3.43万套。

消防法制建设得到新提升。出台我省深化消防执法改革实施意见,推动消防执法改革任务落地。实现消防建审验收职能平稳移交、无缝衔接。集中开展电动车、出租房、物业住宅等法规规章立法工作,出台市级地方性消防法规规章6部。颁布实施《建筑电气防火设计标准》《电动自行车停放、充电场所防火技术要点》《住宅设计标准》《电气火灾监控系统设计施工要点》等地方性标准和规范性文件,消防安全源头治理能力显著提升。

智慧消防建设应用实现新进步。持续推进消防大数据建设应用,创新构建“1+3+N”信息化建设架构,上线运行全国首个消防大数据综合业务管理服务平台,承办全国“智慧消防”建设应用推进会。持续深化全域覆盖的消防感知网络建设,全面汇聚消防“一体化”业务系统和市场监管、应急、交通运输、住房城乡建设等相关部门数据,建设单位、灾情、隐患等专题数据库。推广应用数字化预案、消防设施联网、单位消防安全管理、现场执法执勤等信息系统,为推动消防救援工作创新发展提供有力支撑。

消防救援重大项目迈出新步伐。全省地方消防经费累计超260亿元,较“十二五”时期增长44%。省政府部署实施省消防救援指挥中心、省消防救援实训和综合保障基地、消防救援船艇等重大项目建设,建成全国首家消防职业健康中心和消防驾培中心。全面构建省、片区、市三级训练基地,升级“1+6”区域性灭火救援中心,基本建成国内项目最齐全、模拟效果最真实的训练基地。建成物联网仓储系统,实现装备物资智能化存储、模块化投放、摩托化携行。

综合应急救援能力得到新提高。全省消防救援队伍忠实践行习近平总书记重要训词精神,坚持边改革、边建设、边应急,顺利完成改革转制。深化“营区、单位、基地”三位一体训练机制,挂牌成立省级综合救援机动支队,组建国家级水域救援(南京)大队、化工灭火救援编队14支、大跨度大空间建筑灭火救援专业队13支、建筑消防设施操作专业队156支,以及洪涝、地震等救援分队。“十三五”时期,全省消防救援队伍严格落实灭火作战“十快要则”,共接警出动57.3万次,出动518万人次、98万车次,营救疏散人员6.1万人,较“十二五”时期分别增长41.6%、24.2%、27.3%、15.8%,成功处置“4·22”靖江德桥化工爆炸、“6·23”阜宁龙卷风冰雹灾害、“3·21”响水天嘉宜特大爆炸等灾害事故,圆满完成抗击全流域洪灾汛情、新冠肺炎疫情防控等相关重大救援任务。

(二)面临挑战。

“十四五”时期,全球气候变化影响带来的极端气候灾害增多,城市化、工业化深入推进,带来的传统与非传统消防安全问题交织,火灾隐患存量难消、增量难控、总量难降的问题依然突出,各类灾害事故多发频发,防范化解重大消防安全风险、遏制重特大火灾事故的压力越来越大,应急救援难度和危险程度越来越高,消防救援工作面临前所未有的严峻挑战。

消防安全形势依然严峻复杂。全省城镇化率达72%,城市化快速发展累积消防安全风险,人员密集场所、高层建筑、化工企业、地下空间、轨道交通等风险突出,大型室内游乐场、民宿、农村电商、集成电路、锂电池和储能电站等新业态、新技术、新产品带来的特种灾害事故防范难、处置难。全省各类市场主体超1100万家,消防安全重点单位4.5万余家,危化品生产、经营、储存、运输、使用单位超3万家,高层建筑6万余栋,5万平方米以上大型城市综合体458个,2万平方米以上大型医疗建筑277个,地下工程使用面积近3亿平方米,地下轨道通行里程超650公里,电动自行车保有量近4000万辆,各类致灾因素多、火灾风险高。全省有“三合一”场所9.7万处、群租房超15.7万处,“城中村”“九小”场所火灾隐患多、防范难度大。乡镇农村地区消防安全“洼地”愈加凸显,部分农民自建房和违章建筑被改造为生产经营场所,消防安全条件差,成为“小火亡人”主要区域。

消防工作基层基础亟待加强。制约全省消防救援事业高质量发展的基础性、瓶颈性问题依然突出。一些地区落实消防工作责任存在“上热、中温、下冷”问题,单位消防工作主体责任落实不到位、日常消防管理不规范等问题较为突出。一些基层政府、行业部门没有认真贯彻“三管三必须”要求,齐抓共管格局有待进一步完善。一些乡镇、街道没有专门的消防工作职能部门,基层消防监管“短腿”“无腿”问题日益突出,派出所消防监督和宣传工作弱化,网格化消防安全管理没有完全落地。部分地区消防规划执行不到位,公共消防设施建设滞后,主城区消防队站布点呈空心化、边缘化。

消防救援能力存在明显不足。我省灾害种类多、分布地域广、发生频率高、造成损失重的省情特点预计短期内不会明显改变。全省国家综合性消防救援队伍编制数不足人口总数的万分之一,低于全国万分之1.37的平均水平。现代化消防装备配备不足,应对“全灾种、大应急”的高精尖装备仍有“空白点”,消防救援力量相对薄弱、特种灾害救援专业人才缺乏、战勤保障体系不健全等问题比较突出,应对巨灾大难的能力水平亟待提升。企业自身消防救援力量建设滞后,社会应急救援联动机制落实不到位,应急救援力量资源分散,缺乏常态化协调联动、合成训练,整体战斗力有待提升。

(三)发展机遇。

“十四五”时期是我国全面建成小康社会、实现第一个百年奋斗目标之后,乘势而上开启全面建设社会主义现代化国家新征程、向第二个百年奋斗目标进军的第一个五年。从我省看,高质量发展走在全国前列,“强富美高”新江苏建设取得重大成果,为全省消防救援事业全面发展奠定了坚实基础。

党委和政府坚强领导为消防救援事业改革发展提供了根本保证。习近平总书记高度重视应急管理工作,强调坚持“两个至上”,胸怀“两个大局”,“从根本上消除事故隐患、从根本上解决问题”,党中央、国务院要求江苏开好“一年小灶”、转入“三年大灶”,为全省消防救援事业发展明确了根本遵循。全省各地、各有关部门和单位贯彻新发展理念,健全消防安全责任制,深化火灾隐患排查整治,强化综合应急救援准备,为优化消防安全环境奠定了坚实基础。消防救援体制改革持续深化,成果日益凸显,释放巨大能量,为履行防范化解重大安全风险、应对处置各类灾害事故的重要职责坚定了必胜信心。

经济社会高质量发展为夯实消防救援工作基础创造了有利契机。习近平总书记赋予江苏“争当表率、争做示范、走在前列”的重大使命,“一带一路”建设、长江经济带发展、长三角区域一体化等多重战略机遇叠加交融,为全省消防救援事业改革发展带来前所未有的历史机遇。江苏实体经济发达、科技水平高、人才资源富集,形成了比较完备的产业体系和全国规模最大的制造业集群,为加强火灾防范、公共消防设施、消防救援力量和消防救援装备建设奠定了坚实基础。人民群众消防安全素质不断提升,社会消防力量持续壮大,消防公益事业蓬勃发展,为推动消防治理体系和治理能力现代化汇聚起磅礴力量。

科技信息化为推动消防救援工作转型升级提供了强大支撑。江苏科创优势明显,智慧城市发展迅速,物联网、云计算、大数据、人工智能等新兴技术与消防救援工作紧密融合,为提升消防治理现代化水平提供了有力支撑。全省新旧动能转换加快推进,落后工艺、技术、装备和产能加快淘汰,具备更高安全性的新技术新装备新工艺大量涌现,有力提升了消防安全监测预警、监管执法、指挥决策、应急救援、遂行保障等能力,为大幅降低消防安全风险、提升本质消防安全水平提供了强大支撑。

二、指导思想、基本原则和主要目标

(一)指导思想。

以习近平新时代中国特色社会主义思想为指导,深入贯彻党的十九大和十九届二中、三中、四中、五中全会精神,全面贯彻习近平总书记关于应急管理重要论述、重要训词和对江苏工作的重要指示精神,立足新发展阶段,贯彻新发展理念,构建新发展格局,坚持人民至上、生命至上,坚持预防为主、防消结合,全面推进消防治理体系和治理能力现代化,防范化解重大安全风险,科学应对处置各类灾害事故,坚决预防遏制重特大火灾事故,为全省“争当表率、争做示范、走在前列”、谱写江苏“强富美高”新篇章营造更加稳定的消防安全环境。

(二)基本原则。

坚持党的全面领导。始终把习近平总书记关于应急管理重要论述和重要训词精神作为根本指引,坚持党对消防救援事业的绝对领导,把党的政治优势、组织优势和制度优势转化为发展优势,为消防治理体系和治理能力建设凝聚力量、提供保障。

践行人民至上、生命至上。树立以人民为中心的发展理念,正确处理好安全与发展、安全与效益的关系,强化源头管控,推进精准治理,完善力量体系,提升救援能力,高效履行应急救援职责使命,保障人民群众生命财产安全。

坚持依法治消。运用法治思维和法治方式,完善消防救援领域法律法规和标准体系,充分发挥法治对消防救援事业改革发展的规范保障作用,深入推进科学立法、严格执法、全民守法,加快消防救援工作法治化、规范化、标准化、制度化进程。

创新消防治理。全面融入科技强国战略和智慧城市、安全发展示范城市建设,深度应用现代科技、信息技术、新材料和新能源,赋能消防救援事业发展,创新消防治理机制,深化区域协同发展,整合消防治理资源,解决消防安全领域深层次问题,提升消防治理系统化、科学化、智能化水平。

(三)主要目标。

“十四五”时期,坚决杜绝重特大火灾事故,全面遏制较大以上火灾事故,有效压降一般火灾事故,确保火灾形势持续平稳,基本构建起与我省经济社会高质量发展相适应的现代化消防治理体系;适应“全灾种、大应急”的消防救援力量体系基本形成,主力常备力量、行业系统专职力量、专兼职和志愿者力量层级分明、分类齐全、科学布局、统一指挥;防范化解消防安全风险和应对处置各类灾害事故的能力显著提升,为高质量发展提供有力消防安全保障。

社会消防治理水平显著提升。火灾风险防范化解机制逐步健全,消防行业标准规范基本完善,基层消防管理网络坚强有力。各级消防安全委员会常态运行机构设立率、基层行政编制防火力量明确率100%,单位消防安全标准化管理示范建设达标率100%,人员密集场所消防安全“四个能力”标杆建设、社区消防安全升级改造示范单位达标率100%。

消防救援力量体系基本构建。消防救援体制机制更加完善,消防救援尖刀力量、重点城市航空救援力量总体建有率100%,社会消防力量快速发展,新时代高素质消防救援人才队伍初步建成。城镇消防站数量达国家标准应建数的90%,各级消防救援队伍正规化建设总体达标率100%,“蓝焰英才”计划拔尖人才、紧缺人才总体配备率100%,政府专职消防队建设总体达标率100%。

综合应急救援能力持续增强。应急救援调度指挥、装备物资、通信保障、力量投送等实战能力显著增强,复杂条件下灭火救援能力显著提升。灭火救援装备建设、战勤保障和物资储备机构建设总体达标率100%,每个县域消防救援大队配备1套不少于1公里的远程供水系统和1套城市排涝系统。消防救援站与120联勤联动,消防救援人员持证率100%,专项培训率100%。各地实训基地软硬件设施建设完成率100%。

科技引领支撑效能显著发挥。支撑敏捷开发、快速迭代的信息化技术架构基本完善,消防大数据中心数据获取、治理、服务能力明显提升。与政府相关部门间信息交互渠道畅通高效,火灾防控智能感知触角全面延伸,应急救援所需信息多元汇聚。消防工作信息化创新应用能力普遍增强,“数据赋能”科学救援、精准防控、精细管理成效明显提升。

共建共治共享格局基本形成。全社会消防安全文明程度明显提升,公众消防安全意识和自防自救能力显著增强,基层和单位消防安全隐患“自知、自查、自改”有效落实,消防从业人员全部持证上岗。消防救援站总体开放率100%,各级消防科普教育基地总体建成率100%,重点人群消防安全总体培训率100%。

三、主要任务

(一)全面融入服务高质量发展大局,加快推进消防救援事业改革发展。

服务高质量发展大局。抢抓国家重大战略叠加机遇,推动建立长三角区域消防救援协同发展工作机制、协作平台和保障措施。紧盯沿江、沿海、沿太湖、沿运河地区,自由贸易试验区南京、苏州、连云港三大片区,以及宁镇扬、苏锡常一体化进程中的产业转型升级、融合发展趋势和消防薄弱环节,针对性加强消防救援力量、公共消防设施、消防公共服务、消防车辆装备等基础建设。

深化消防执法改革。加快“放管服”改革,通过地方政务平台共享有关部门证照、许可等信息,落实容缺后补、绿色通道、告知承诺、邮政或在线送达等便利化措施。融入政府“一网通办”平台,推行预约办理、同城通办、跨层联办等服务方式。全面推行火灾损失统计申报、举报投诉受理、罚款缴纳、解除临时查封申请和恢复使用生产经营申请等事项“网上办”“掌上办”。推行“五位一体”新型监管模式,优化“双随机、一公开”监管,强化重点监管,聚焦火灾多发行业领域和重大节日、重要节点,盯紧突出风险隐患和严重违法行为,实施精准检查、从严监管。

规范消防技术服务。规范管理消防技术服务机构,制定消防技术服务活动和人员执业标准等配套制度,对从业条件、执业过程、服务质量实施监督抽查,将其纳入消防安全信用体系,提升服务质量。培育壮大注册消防工程师、消防设施操作员队伍,规范人员和执业管理。严格执行国家消防产品自愿性和强制性认证制度,加强消防产品质量监管。深化行业协会(商会)消防安全自律组织建设,建立健全行业领域自律管理行规会规。

发挥经济杠杆作用。充分利用保险制度强化消防安全管理,鼓励引导公众聚集场所和火灾高危单位投保火灾公众责任险,将单位消防安全条件与保险费率、理赔标准挂钩,督促投保单位强化消防安全管理。推动商业银行、担保公司、典当行等将单位火灾隐患与授信政策挂钩,对重大火灾隐患单位或存在严重消防安全违法行为久拖未改的单位,在贷款“三查”、贷款利率定价等方面采取差异化政策,督促社会单位加快火灾隐患整改。

加强信用体系建设。建立消防安全信用系统,实现监管对象消防信用记录全覆盖,制定失信行为界定和失信信息归集、公开、应用、修复等制度,全面推行消防安全“黑名单”,依法实施信息共享、联合惩戒和有序利用。拓展消防信用信息在行政管理和社会治理工作中的应用范围,提高应用服务能力,推进跨地区、跨部门联合奖惩。

(二)防范化解重大消防安全风险,增强重特大火灾事故抵御韧性。

严格落实党委和政府领导责任。修订完善省消防安全责任制实施办法,制定地方政府、监管部门、行业部门消防工作责任清单。实体化运行省、市、县、镇四级消防安全委员会,建立定期分析评估、年度工作述职、常态督查检查等工作机制,规范运行消防安全委员会日常工作。建立消防工作巡查制度,完善政府年度消防工作考核机制。建立消防工作约谈机制,对发生重大影响火灾和火灾多发的地区,约谈当地政府和行业部门主要负责人。

形成齐抓共管监管合力。定期下发消防安全委员会成员单位消防工作任务清单,明确阶段重点工作任务,组织对有关部门进行消防工作考核。完善行业部门间消防安全风险会商研判、联防联控等机制,强化部门监管合力,系统防控消防安全风险。各有关行业部门坚持“管行业必须管安全、管业务必须管安全、管生产经营必须管安全”和“谁主管谁负责”,将消防安全纳入行业法规政策、规划计划、应急预案以及日常管理、检查督办、考核评比等内容。

督促社会单位落实主体责任。坚持“安全自查、隐患自除、责任自负”,全面推行单位风险隐患“自知、自查、自改”和公示承诺、风险申报制度,培养单位消防安全管理“明白人”。出台地方标准《单位消防安全管理标准》,开展单位消防安全管理标准化达标创建活动,2022年火灾高危单位和一二级消防安全重点单位全部达标,2023年三级重点单位全部达标。推广应用社会单位消防安全管理系统,深化消防设施联网系统建设应用,推进消防安全远程监督、移动执法、线上管理。建立健全重大节日、重大活动前集中约谈制度。在火灾高危单位推行消防安全管理人培训上岗、自主聘用注册消防工程师或消防职业经理人等工作,强化连锁经营、集团企业消防安全垂直管理、规范管理。

加强风险评估管理。建立消防安全风险预警评估模型,提高预测预判预警能力,实现差异化、精准化监管。加强大城市、城市群和区域消防安全状况评估,落实更高标准的火灾防范措施,有效防范化解系统性消防安全风险。采取政府购买服务等方式,推行专家检查制度,开展火灾高风险场所消防检查和专业评估。定期研判新材料新产品新业态消防安全风险,加强电化学储能等新能源基础设施安全防范和应急处置能力建设,建立早发现、早预警、早防范机制。

实施集中排查整治。坚持“祛火源、降荷载、强设施、畅通道、重管理”防控理念,大力实施消防安全专项整治三年行动。根据灾害程度、行业领域消防安全问题严重程度和普遍性突出问题,建立消防安全专项整治等级响应制度,有计划组织开展专项治理、集中检查,加强对重点领域、重要场所等的集中排查整治。健全完善重大活动消防安保调度指挥、精准研判、前置布防等工作机制,全力做好重大活动消防安保工作。

严格火灾事故调查问责。强化延伸调查、案例复盘结果应用,对造成人员死亡或重大影响的火灾严格倒查问责,发现违法违规行为依法实施联合惩戒。同一地域反复发生同类火灾的,从严调查处理。调查中发现涉嫌构成失火罪、消防责任事故罪、重大责任事故罪等犯罪的,及时移送公安机关或有关部门办理。

(三)聚焦消防基层基础建设,构建共建共治共享格局。

完善消防法律法规标准体系。前瞻研判全省消防安全风险,主动应对复杂建筑带来的消防技术新问题。加快推进全省消防救援标准体系建设,深入开展长三角消防专业标准化协同研究,及时清理、修改、完善与消防改革发展不相适应的地方法规和规章标准,形成科学完备的消防法规标准体系。有立法权的地区结合火灾防控重点,因地制宜开展地方消防立法。

加强消防规划建设管理。健全城乡消防规划编、批、管、用、考等闭环工作机制,科学规划消防队站布局,合理预留消防队站用地,建立执行情况分析评估机制,提高消防规划编制质量。县(市)、城市新区按照城市建成区面积每4-7平方公里,建设1个不低于二级站标准的消防救援站;高新技术开发区、经济技术开发区根据重大危险源布局情况,全国重点文物保护单位根据需要建设消防救援站点;全国重点镇、经济发达镇根据面积、人口密度、重大危险源,按标准建立政府专职消防队,消除乡镇、化工园区(集中区)消防队站空白点。加强国家水域救援大队(南京)建设,推动泰州(长江下游)、南通(东部海域)、张家港(长江南岸)3个水域救援大队建设,完善水域救援力量体系。

配套完善消防基础设施。依托城市道路网络,打造高速通畅的消防通道。加快建设消防供水体系,将消防供水管网、消火栓以及开发区、工业园区、老城区消防供水全部纳入市政供水系统统一规划建设,构建“市政供水管网为主、天然(人工)水源为辅”的消防供水格局。建设森林火灾扑救用大流量供水系统。到2025年,城市、县城、建制镇全面补齐消火栓“欠账”,消防供水管网智能化改造率达80%,接入公共消防设施感知平台。建立消火栓“户籍化”管理机制,提高消防水源建设、维护、管理水平。

强化消防安全宣传。持续深化消防宣传进企业、进农村、进社区、进学校、进家庭,集中开展119消防宣传月活动。强化媒体战略合作,建强用好省、市两级消防全媒体中心。充分挖掘“水韵江苏”文化底蕴,打造江苏特色消防影视剧、纪录片、动漫游戏、创意设计等文艺精品和消防公共文化空间,建立优秀消防文化产品数据库、资料库。大力发展消防志愿者队伍,倡导学校、社区、农村就近消防志愿服务,建立消防志愿服务激励机制,推动基层网格力量参与消防宣传。依托物流、快递、旅游行业和多样化客运服务,建立消防“流动”宣传体系。开展119消防奖评选表彰,培育、宣传消防英雄模范和热心消防事业的社会人士,推动消防公益事业发展。

强化消防安全教育。将消防安全知识纳入国民素质教育、普法宣传、科普推广、职业技能培训等教育体系,纳入中小学、幼儿园教学内容和高校、高中新生军训课程,开展“消防安全示范课”评比活动,培养一批优秀消防授课教师。推动各类学校开设消防安全教育课程,鼓励民办教育、校外培训机构开展针对性消防安全教育。完善消防科普教育体系,建强国家、省、市、县四级消防科普教育基地,优化消防救援站对外开放、巡防检查、宣传教育职能,合理配置消防宣传车。整合消防安全教育资源,建设数字化学习平台。

强化消防安全培训。鼓励有条件的职业院校开设消防专业课程,向有需求的单位提供消防安全培训服务,推进消防安全培训社会化。组织部门、党校、行政学院将消防安全纳入党政干部和公务员培训内容,加强重点人群消防安全培训。通过政府购买服务方式委托消防安全培训机构或其他非营利性社会组织,开展面向小微企业、养老机构、残疾人服务机构、农村留守人员、进城务工人员等特殊群体的消防公益培训。建立消防网络教育平台,开设网上教育课程“超市”,满足公众培训需求。建立消防安全“吹哨人”制度,完善火灾隐患有奖举报投诉制度,及时查处消防安全违法行为。

加强基层消防安全管理。“十四五”末,所有乡镇(街道)全部确定消防安全职能部门。推进消防员参与执法、消防文员辅助执法,建立完善基层防火队伍。公安派出所日常开展消防监督检查、宣传教育工作,提高基层消防安全监管质效。将消防安全纳入“大数据+网格化+铁脚板”工作机制,完善网格化消防安全治理机制办法。将加强农村消防工作作为实施乡村振兴战略、巩固脱贫攻坚成果的重要举措,修订《江苏省农村消防管理办法》,编制农村消防基础建设标准,全面加强农村公共消防基础设施、乡镇消防队站建设,强化农村火灾隐患整治,因地制宜健全农村消防安全管理组织,切实提升农村火灾防范能力。

(四)健全消防救援力量体系,提升应对处置各类灾害事故能力。

建强综合性消防救援队伍。坚持应急救援“主力军、国家队”发展定位,构建以国家综合性消防救援队伍为主力、行业系统专职消防力量为骨干、社会应急力量为补充、应急救援基地为支撑的力量体系。依托省域、市域、县域三级国家综合性消防救援队伍,坚持“全灾种”理念,健全专业救援队伍体系,形成“灾种全面覆盖、力量全域辐射”的消防救援力量格局。

加强航空救援力量建设。建立航空救援大队和基地,采购或租赁航空救援直升机,培训飞行驾驶、航空救援等专业人才。推进航空救援站点、起降点、救援力量和综合保障建设,加强人才培养、专业培训和应急演练,强化与现有航空救援力量联勤联训联保,建设一支“人机结合、空地协同”的航空救援专业队伍,发挥立足江苏、服务长三角、辐射全国的功能作用。

发展多种形式消防救援队伍。按照“全面覆盖、注重实效、标准适当、就近可及”原则,大力发展专职消防队、志愿消防队和微型消防站,支持社会救援队伍建设。修订《江苏省政府专职消防队伍管理办法》,明确政府专职消防队员和消防文员招录退出、职业发展、综合保障政策,推行持证上岗和分级管理制度。按照《事业单位登记管理暂行条例》,完成所有政府专职消防队公益类事业单位法人登记工作。到2025年,全省新增政府专职消防队员不少于7400名。

提升消防救援队伍实战能力。坚持战斗力标准,固化“营区、单位、基地”三位一体组训模式,抓紧抓实国家综合性消防救援队伍实战化训练。建设1个国家级水域救援训练中心(依托南京水域救援消防站建设)、1个省级新消防员入职培训中心(依托总队训练与保障支队建设)、1个省级“全灾种”应急救援训练中心(依托省消防救援实训与综合保障基地建设)、13个支队级实训基地和5个社会化教学训练基地,广泛开展专业培训和全员练兵,推动训练由“单一灾种”向“全灾种”转变。加强预案编制管理,统一预案标准,强化预案衔接,形成系统完备、贴近实战、协调联动的预案体系。加强精细化工、锂电蓄能、氢燃料等新型灾害事故,以及地下空间灭火救援技术、装备的针对性研究。加强国家综合性消防救援队伍与多种形式消防队伍、社会救援力量的联勤联训,提高联动处置效能。

加强应急救援力量统一调度指挥。政府相关职能部门、行业主管部门、水电气等单位以及武警、驻军等加强信息互通、资源共享和会商研判,建立应急救援联动组织指挥机构。整合城市管理信息和119、110、120等应急服务资源,建成突发事件信息平台,实现紧急处置联调联动。加强社会联动力量建设,建立包括防灾抗灾、避难疏散、人员救护和其他服务的综合性城市安全保障体系。

深化消防救援队伍职业优待。立足消防救援高风险、高负荷、高压力职业特点,深化落实省委、省政府7项消防救援人员优待政策,完善相应保障机制和尊崇消防救援职业的荣誉体系,明确各级消防救援人员享受驻地现役军人优待政策,保障消防指战员依法履行职责。因地制宜出台政策,建立与消防救援职业高危特点相适应的政府专职消防员职业保障机制。

(五)加强现代化装备和战勤保障建设,提升攻坚打赢支撑能力。

提升现代装备支撑能力。深入开展消防装备评估论证,加速装备配备升级换代,构建与综合应急救援任务相适应,功能齐全、性能先进、体系配套、高效适用的现代化装备体系。建设“全灾种”消防救援装备集群,加强基础性装备、消防员基本防护装备统型达标建设,创新装备全过程、全要素质量管理机制。配齐自然灾害救援、公共卫生事件处置、特殊灾害事故处置、消防勤务等特种攻坚装备,推广仿真模拟和虚拟现实消防训练设备。

提升消防战勤保障能力。持续完善“1+3+10+N”消防救援综合保障体系,分级建设实体运作、高效遂行的消防战勤保障机构,打造“省内2小时、市内1小时、县(市、区)内半小时”保障圈。健全装备技术维修体系,建设省级和苏州、泰州、徐州等区域性装备技术保障中心,推广运用远程保障模式。建设省、市、县三级应急装备物资储备库,加强特种灾害救援装备和战勤保障物资储备。建立人员、装备、物资等救援力量紧急调集机制,完善公路、铁路、航空、水路联运模式,推广智能机器人、无人机等投送方式。完善消防职业健康保护机制,提高消防员职业病检测防护、诊断鉴定、综合治疗和康复保障能力。开发应用战勤保障信息管理平台。

提升现场通信保障能力。建设重特大灾害省级应急救援现场指挥部模块,配齐配强轻型化、集成化、模块化关键通信装备,提升重特大灾害现场和“断网、断路、断电”极端恶劣场景下的通信保障能力。开展5G网络切片、卫星互联网、宽窄带智能中继等新技术在救援现场专网建设中的应用研究,构建“全天候、无死角”应急通信保障体系。

(六)坚持科技强消战略,以科技信息化和高素质人才推动事业发展。

创新众智共创消防科研机制。建立实战导向、需求驱动的消防科研新模式,推动消防重点领域项目、人才、资金一体化配置。构建开放高效的消防科技创新体系,推动内外合作共建技术转化与产业基地尽快落地,打造“松耦合、模块化、快迭代”的新型消防科技信息化架构。加强消防科技平台载体建设,承担消防职业技能鉴定、消防产品质量检测、火灾科学实验、火灾物证鉴定等职责,满足科技研究、火灾防控等任务需求。研发配备集自然灾害、公共安全事故、生产安全事故救援为一体的多功能装备,满足“全灾种、全地形、全气候”条件下遂行任务需要。

提升消防科技成果应用效能。跟进国家新基建技术进展,共享新型数字化基础设施建设红利,加强消防信息化网络、通信系统、数据中心等基础设施建设。融入数字江苏建设,拓展消防数字化公共服务范围,提升消防公共服务便捷度和时效性。依托科技产业园区、公众服务机构、科研院所,打造一批消防科技、信息化建设成果转化示范应用单位,推进产学研用在成果转化领域的深度合作,力争在一批消防“卡脖子”技术领域实现突破。积极推广消防安全领域新工艺、新设备、新材料,提升科技成果应用效率。建立应急救援、火灾防控、队伍管理等领域物联感知技术标准,延伸物联感知前端覆盖范围。

建设高素质消防人才队伍。大力实施高素质消防救援专业人才培养计划,建立全面系统、科学高效的教育培训体系,着力培养一批专家型指挥员和工匠型消防员。依托省消防救援实训和综合保障基地以及“1+6”区域性灭火救援中心,成立江苏消防救援指挥学院。加大紧缺人才引进力度,逐年增加建筑、化工、地质、气象、核生化等消防救援急需专业大学毕业生招录干部比例。建立“队校”融合办学机制,采取政府主导、消防救援队伍和职业院校联合办学模式,订单式培养技能型消防员。推动消防学科纳入省内高校学科建设体系,加快培养有专业背景、有技能、懂安全、会管理的复合型人才。

四、重大工程

(一)社会消防安全治理工程。

围绕落实“八位一体”消防安全责任制,建立运行专家评估制度和消防信用体系,开展消防安全标准化管理标杆建设和单位社区消防安全能力提升行动。

(二)基层消防监管力量建设工程。

督促乡镇(街道)按照《中华人民共和国消防法》《消防安全责任制实施办法》有关要求,明确或另行单独设置具有行政编制属性或以行政编制为主体、事业编制为补充的消防安全管理机构,和乡镇(街道)消防安全委员会办公室合署办公,承担统筹协调本乡镇(街道)消防安全投入、消防规划及公共消防设施建设、消防力量发展、消防安全综合治理、消防监督执法等工作职责。

(三)消防救援专业力量建设工程。

组建省级消防救援机动支队,下设地震救援、化工处置、工程机械、山岳水域救援、航空救援等大队;组建省级战勤保障支队,下设综合保障、卫勤保障、技术保障、通信保障等大队;组建森林消防支队,下设镇江、宜兴和连云港3个大队;组建高速公路消防救援支队,建设高速公路消防救援站。加快国家水域救援训练中心(南京)建设。

(四)专职消防队伍正规化建设工程。

出台《政府专职消防队建设和管理规范》《化工园区化工集中区消防站建设和管理规范》,推动重点地区乡镇政府专职消防队全覆盖,化工园区(集中区)政府专职消防队按标准提档升级,已投勤队站达标运行。全面实施职业资格制度,建立完善高层次人才招录机制。通过提升工资待遇、明确身份属性、出台优抚政策等措施,进一步稳定队伍、提升战斗力。

(五)应急救援装备现代化建设工程。

推动装备物资升级换代和统型建设,提高专勤消防车、战勤保障消防车和适应复杂地形区域的消防车辆配备比例,按需配备多功能消防机器人、无人船舶、重型无人机等水陆空无人救援装备,探索应用气体远程探测、水下综合探测、远程高速建模、单兵机械骨骼等高新技术装备。

(六)消防战勤保障支撑工程。

重点推进全省消防救援战勤保障人员、队站、物资装备、经费保障和体制机制建设,配套建设省、市、县三级装备物资储备库和应急救援技术保障中心。

(七)地震应急救援效能提升工程。

建成省级地震救援培训基地(宿迁),配备地震救援虚拟仿真系统和可控地震废墟,模拟地震、建筑物坍塌、山岳救援、地质灾害等多种救灾环境。建成管道救援训练设施、倾斜训练楼、废墟、透水事故和地下救援训练设施、搜救犬训练设施、智能化监测评估设施、机器人搜索训练设施、横向竖向和支护开凿训练设施等,开展基地化训练、模拟演练和技术交流。

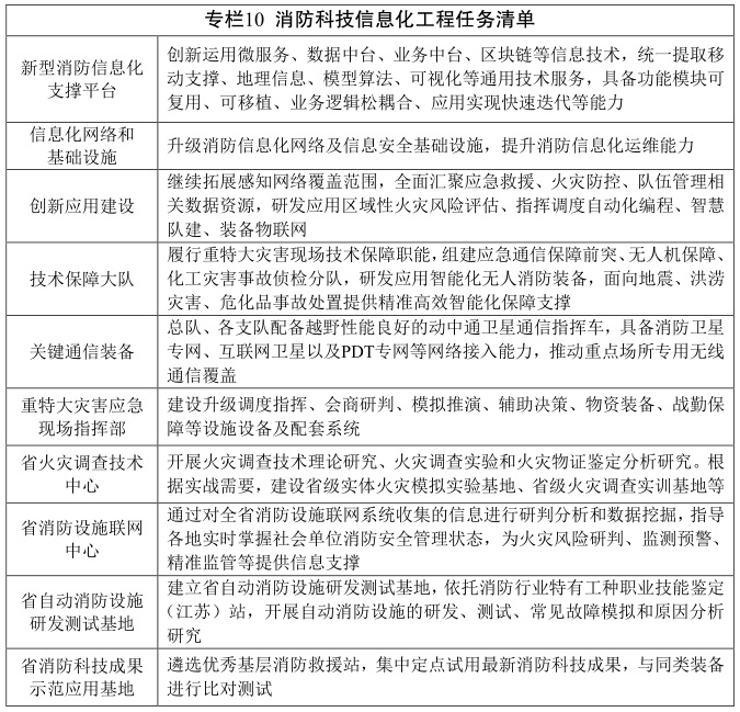
(八)消防科技信息化创新引领工程。

依托消防行业特有工种职业技能鉴定站、火灾实验室等,开展火灾科学基础研究、火灾物证鉴定、消防科技创新项目研究。搭建新型消防信息化支撑平台,升级信息网络和基础设施。组建省消防救援总队技术保障大队,促进高新技术在应急救援、火灾防控、队伍管理等领域落地应用。打造消防科学技术研究中心,引导政府、企业、社会共同参与消防科技信息化研究。建设重特大灾害省级应急现场指挥部,配齐配强轻型化、集成化、模块化通信装备,提升重特大灾害现场通信保障能力。

(九)高素质消防专业人才培育工程。

运用省内高校教育资源,依托省级消防救援实训和综合保障基地,组建省消防救援指挥学院,培养高层次消防救援指挥人才。建强13个设区市消防实训基地,加强消防指挥、消防工程、火灾调查、科技、法制、电气、化工、建筑、水利、气象、信息化、地质、核生化等领域紧缺人才培养。到2025年,培养作战训练专业拔尖人才300人,特殊火灾、特种灾害事故处置专业拔尖人才300人,消防监督、法制、火灾调查专业拔尖人才300人,消防装备、医疗卫生拔尖人才100人,具备突出技术特长的工匠人才500人,高层次社会单位消防安全管理人员5000名。

(十)公众消防安全素质提升工程。

支持在城市主城区、人员密集或居民集中、交通便利区域等,建设不少于2个国家级消防科普教育基地。各设区市结合实际,建设不少于1个省级消防科普教育基地,人口100万以上的县(市、区)建设不少于1个市级基地,人口20万以上的城镇建设不少于1个县级基地。推广建设微型消防体验室(点),逐步覆盖社区、农村、学校和大型城市商业综合体、旅游景点、文物古建筑、企事业单位等。设区市配备不少于1台大型消防宣传车。

五、保障措施

(一)强化组织领导。

各级人民政府要高度重视消防救援工作,认真研究解决消防救援工作重点、难点问题,切实将消防救援工作纳入经济社会发展总体规划和城乡基本公共服务体系,纳入政府目标责任制,统筹规划城市消防安全布局,实现与经济社会同步发展。充分发挥消防安全委员会作用,及时通报消防规划实施情况,研究解决实施中遇到的重大问题,确保消防规划各项目标任务按期完成。

(二)加强综合保障。

各级人民政府要认真执行《江苏省消防救援队伍经费管理实施细则(试行)》,落实地方消防经费保障责任,按规定做好政府专职消防队伍经费保障,确保对城镇公共消防设施的经费投入与当地经济社会发展相适应。在分配资金时向经济欠发达地区适当倾斜,保障我省消防救援事业全面协调发展。

(三)完善评估监督。

各级人民政府要认真细化本规划建设任务,将规划推进落实情况纳入政府督查内容,抓好重大项目督查督办,强化规划实施进度动态监管。定期评估规划实施情况,重大问题及时向上级政府报告。加强对本规划实施情况的跟踪分析,督促落实各项工作任务。

(四)实施考评问责。

各级人民政府要适时考核规划执行情况,对不认真履行消防工作职责,导致重特大火灾事故发生,或造成较大人员伤亡和经济损失的地区和单位,依法追究有关负责人责任。“十四五”末期,省人民政府将对消防工作目标任务完成情况进行检查验收。


客服热线:0519-83297678 18001502158 18994758929 传真号码:0519-83297678
主办:常州智慧通创新创业策划咨询服务有限公司
地址:常州钟楼高新技术创业服务中心710室 邮编:213000 苏ICP备11078573号
技术支持:易龙科技