您好,欢迎来到智慧通企业创新管理服务网! 今天是: 设为首页 加入收藏
 
当前位置:首页 >> 规划计划 >> 江苏省 >> 省政府
关于印发江苏省“十四五”应急管理体系和能力建设规划的通知

 

省政府办公厅关于印发

江苏省“十四五”应急管理体系

和能力建设规划的通知

(苏政办发〔2021〕68号)

 

各市、县(市、区)人民政府,省各委办厅局,省各直属单位:

《江苏省“十四五”应急管理体系和能力建设规划》已经省人民政府同意,现印发你们,请认真组织实施。 

 

                      江苏省人民政府办公厅

                      2021年9月10日

(此件公开发布) 

 

江苏省“十四五”应急管理体系

和能力建设规划

 

“十四五”时期,是江苏全面落实习近平新时代中国特色社会主义思想特别是习近平总书记对江苏工作的重要指示精神、深入践行“争当表率、争做示范、走在前列”新使命新要求的重要时期,是开启全面建设社会主义现代化新征程、奋力谱写“强富美高”新篇章的关键阶段,也是大力推进应急管理治理体系和治理能力现代化的战略机遇期和跨越发展期。为深入贯彻落实党中央、国务院和省委、省政府关于加强应急管理工作的决策部署,根据《中华人民共和国安全生产法》《中华人民共和国突发事件应对法》和《江苏省国民经济和社会发展第十四个五年规划和二〇三五年远景目标纲要》等相关法律法规和文件,制定本规划。

一、发展基础和面临形势

(一)“十三五”发展成效。

“十三五”时期,全省应急管理体系日趋完善,应急管理工作取得积极进展,防范应对与保障能力进一步增强,以前所未有的力度大力开展安全生产专项整治,全省安全红线意识、风险防控效能、安全管理能力、安全治理水平显著提高,应急管理体系和能力建设开创新局面,为全省经济社会持续健康发展提供了有力支撑。

与“十二五”末相比,2020年全省生产安全事故起数和死亡人数分别下降75.6%和75.4%,较大及以上事故起数下降53.6%,亿元国内生产总值生产安全事故死亡率下降83.3%,工矿商贸就业人员十万人生产安全事故死亡率下降68.8%。“十三五”时期,全省受灾人口、因灾直接经济损失比“十二五”时期分别下降82.4%和39.2%,因灾造成直接经济损失占全省生产总值的比重大幅下降,下降率达到63.6%。。

应急管理体系逐步健全。改革完善了应急管理体制,组建省应急管理厅,相继建立地方各级应急管理部门,进一步理顺部门职责,初步建立有序、顺畅、高效的运行机制,基本形成上下对应、左右协调的工作格局。制修订《江苏省安全生产条例》《江苏省防洪条例》等地方性法规,出台《江苏省自然灾害救助办法》《江苏省工业企业安全生产风险报告规定》等规章。全省应急预案体系不断完善,制修订省总体应急预案和31件省级专项应急预案,设区市总体应急预案全部修订完成、专项应急预案制修订300余件,县(市、区)总体应急预案制订率达100%。全省基本形成以总体应急预案为核心,各类专项应急预案为支撑,部门和基层应急预案为补充的应急预案体系。

安全生产水平稳步提高。制定各级党委、政府领导干部年度安全生产重点工作清单,出台部门监管职责任务清单,细化落实“企业主体责任重点事项清单20条”,安全生产责任体系更加健全。建立省、市、县三级安全生产巡查制度,实现各级安委会办公室实体化运行,安全生产监管体制进一步完善。建立完善风险分级管控和隐患排查治理双重预防机制,加强危险化学品、煤矿、非煤矿山、道路交通等领域安全生产风险监测预警,风险管控和隐患处置能力显著增强。在危险化学品、冶金等工贸、矿山、危险废物、道路交通、建筑施工、城镇燃气等27个领域扎实开展安全生产专项整治,“一年小灶”取得显著成效。

防灾减灾能力大幅提高。建立省级自然灾害防治工作联席会议制度,全面推进自然灾害防治九项重点工程建设,开展全国第一次自然灾害综合风险普查试点,完成59处地质灾害治理和8处避险移民搬迁工程,系统推进地震易发区房屋设施加固工作,实施长江干流江苏段崩岸应急整治、镇扬河段三期整治、八卦洲汊道河道整治等重大水利工程,城乡和基础设施灾害设防水平及综合防范能力明显提升。新增496家“全国综合减灾示范社区”,组建各类专项志愿服务队伍1260余支,省、市、县、乡、村五级设立灾害信息员2.9万人。

应急救援能力明显增强。打造国家综合性消防救援队伍、政府专职及部门专业应急救援队伍、企业应急救援队伍和社会应急救援队伍各司其职、相互协同的应急救援队伍体系。应急救援基地建设有序推进,建成国家危险化学品应急救援南京基地、国家油气管道应急救援华东(徐州)基地、江苏沿江(江阴)危险化学品应急救援基地和连云港徐圩新区危险化学品应急救援基地。“十三五”时期,成功处置了连云港“12·9”重大爆炸事故、响水“3·21”特大爆炸事故、盐城“6·23”特大龙卷风和2020年长江淮河流域特大暴雨洪涝灾害等一系列社会影响面广、情况复杂、处置难度大的突发事件。

应急保障能力不断提升。建成各类防汛抢险、救灾物资储备库100余个,初步建成覆盖13个设区市的省级物资储备网络,共储备10大类200多个品种的救灾物资和应急救援装备。构建应急管理信息化框架,“一网一池一平台”信息化基础初步形成。建成省、市、县一体化的突发事件预警信息发布平台,发布预警信息3万余条。建成城市中心避难场所87处,固定避难场所440处,有效避难面积3292万平方米。建成9个省级应急测绘保障中心基地,完成国家应急测绘保障能力建设项目江苏单项工程。县级以上应急机构小型便携式应急通信终端配备率达100%,一般灾害情况下灾害干线公路路段抢通平均时间快于12小时,受灾群众基本生活12小时内得到初步救助率超过95%。

(二)“十四五”发展面临的挑战。

“十四五”时期,我省自然灾害种类多、影响范围大的基本省情没有改变。安全生产防控压力大,重点行业领域的高风险特征未彻底转变。各种灾害事故风险相互交织、叠加放大、易发多发的客观形势依然存在,应急管理工作仍面临严峻挑战。

安全生产形势复杂严峻。安全生产存量风险尚未清底,危险化学品、道路交通和建筑施工等传统高危行业领域和城镇燃气、社会服务机构等公共服务行业的安全风险因素依然突出,各种新技术、新产业、新业态、新模式带来的不确定性增加。城市发展空间结构深刻变化带来的安全风险越来越复杂,人员密集场所、地下管网、开发区(园区)的安全风险防控难度加大。传统风险与新型风险交织,风险隐患更加隐蔽复杂,安全生产仍处于爬坡过坎期和瓶颈制约期。

防灾减灾任务依然繁重。我省滨江临海,是全国唯一同时拥有大江、大河、大湖、大海的省份,80%的地域面积在洪水位之下;气象灾害、地震灾害、地质灾害等自然灾害时有发生,极端天气发生机率有所增加。多灾并发和灾害链特征日益突出,防灾减灾救灾任务十分艰巨,维护人民群众生命财产安全和保障经济社会高质量发展的压力越来越大。

应急管理基础有待加强。企业主体责任仍需压实,基础设施和社会治理仍存短板。应急管理体制还不够完善,“统与分”“防与救”的职责边界还不够清晰,部门配合、条块结合、区域联合、军地融合等机制还不够顺畅。应急管理法规标准体系尚不健全,应急预案效能有待提高。风险隐患早期感知、早期识别、早期预警、早期发布的能力还不强,风险防控水平仍需提高。应急救援力量、专业处置水平仍需增强,极限救援能力缺乏。应急物资、紧急运输、应急通信、科技支撑等保障还不完善。公众风险防范意识尚待强化,自救互救能力不足,全社会协同应对灾害事故的局面需进一步巩固。应急管理投入与人民群众日益增长的安全需求存在差距。

(三)“十四五”发展面临的机遇。

“十四五”时期,我国发展仍处于重要战略机遇期,也是应急管理着眼“全灾种、大应急”的加快转型升级期,这为我省在新的起点上实现应急管理工作高质量发展、推进应急管理体系和能力建设提供了重要机遇。

党和政府的坚强领导提供了强大动力。党中央、国务院高度重视应急管理工作,我国应急管理体系不断调整和完善。习近平总书记站在新的历史方位,发表一系列重要讲话,提出一系列新理念、新思想、新战略,并对江苏工作提出“争当表率、争做示范、走在前列”新使命新要求,为做好新时期应急管理工作指明了方向,提供了根本遵循。省委、省政府坚持以人民为中心,统筹发展和安全,深入推进应急管理体系和能力建设,为应急管理事业改革发展注入不竭动力。

新发展格局加速构建提供了有利契机。以国内大循环为主体、国内国际双循环相互促进的新发展格局加速构建,为社会稳定和国家安全提供了更坚实的物质保障;供给侧结构性改革持续推进,新旧动能快速转换,产业结构不断优化,有利于企业本质安全水平提升;大力推动城乡区域协调发展,安全基础设施条件持续完善,防灾减灾抗灾基础不断夯实。

科技创新提供了强大支撑。我省科教实力雄厚,人才资源富集,应急产业基础较好,有利于促进应急管理领域技术革新、装备研发和先进技术应用。卫星遥感、物联网、云计算、大数据、人工智能、5G及区块链等高科技成果在应急管理领域的深度集成应用,将大幅提升风险管控、监测预警、监管执法、辅助指挥决策、救援实战和社会动员能力。

二、指导思想、基本原则和发展目标

(一)指导思想。

以习近平新时代中国特色社会主义思想为指导,全面贯彻党的十九大和十九届二中、三中、四中、五中全会精神,深入落实习近平总书记关于应急管理重要论述和对江苏工作的重要指示精神,紧紧围绕党中央、国务院和省委、省政府决策部署,坚持总体国家安全观,更好统筹发展和安全,把安全发展理念贯穿于经济社会发展全过程和各环节,加快推进应急管理体系和能力现代化,不断增强人民群众的获得感、幸福感、安全感,为深入践行“争当表率、争做示范、走在前列”新使命新要求,开启全面建设社会主义现代化新征程,奋力谱写“强富美高”新篇章提供坚实保障。

(二)基本原则。

坚持党的领导,发挥制度优势。坚持党对应急管理事业的全面领导,把党的政治优势、组织优势和社会主义集中力量办大事的体制优势转化为应急管理事业发展的强大动力和坚强保障,推进全省应急管理事业向纵深发展。

坚持以人为本,筑牢生命防线。树牢以人民为中心的发展思想,坚持人民至上、生命至上,始终把保护人民群众生命安全摆在首位,全面提升应急管理能力,最大程度地降低灾害和事故风险,减少人员伤亡和财产损失。

坚持预防为主,防抗救相结合。树牢红线意识,强化底线思维,从源头上防范化解重大安全风险,真正把问题解决在萌芽之时、成灾之前。坚持事前防范、事中响应、事后恢复相结合,做到防抗救相统一,强化风险全过程管控。

坚持依法应急,提升治理效能。运用法治思维和法治方式,完善应急管理领域法规和标准体系,深入推进科学立法、严格执法、公正司法、全民守法,加快应急管理工作的法治化、规范化、制度化步伐。

坚持创新驱动,强化科技支撑。进一步深化应急管理体制改革,健全完善工作机制。充分发挥科技和人才的支撑作用,优化整合各类科技资源,加强科技自主创新,提升应急管理科学化、专业化、智能化和精细化水平。

坚持社会共治,形成强大合力。建立健全社会参与机制,强化群测群防群治,大力弘扬应急文化,切实加强宣传教育,不断提高全民安全意识,积极构建人人有责、人人尽责、人人参与、人人享有的共建共治共享格局,筑牢防灾减灾救灾的人民防线。

(三)发展目标。

1.总体目标。

到2025年,建成与高质量发展相适应、与“争当表率、争做示范、走在前列”重大使命相符合的现代化应急管理体系和能力,形成统一指挥、专常兼备、反应灵敏、上下联动的应急管理体制,建成统一领导、权责一致、权威高效的应急能力体系,风险防控更加严密,应急处置更加精准,支撑保障更加有力,社会协同更加高效,坚决遏制重特大事故,持续压降较大事故,生产安全事故总量和死亡人数降幅均大于全国平均水平,安全生产形势持续稳定向好,自然灾害防御水平明显提高,人民群众获得感、幸福感、安全感更加充实、更有保障、更可持续。

到2035年,全面实现应急管理体系和能力现代化,安全风险防控精准高效,安全生产治理能力大幅提升,自然灾害防御应对能力国内领先,依法应急、科学应急、智慧应急水平迈上新台阶,共商共建共治共享的应急管理新格局全面形成。

2.分项目标。

——应急管理体系更加健全。领导体制、指挥体制、协同机制、责任体系更趋完善,应急管理法治水平全面提升,监管执法能力显著增强,应急预案效能建设取得积极进展。

——风险防控能力显著增强。安全生产、自然灾害、城市运行风险评估和防范化解机制不断健全,监测预警预报效能显著增强,重点行业领域安全水平大幅提升。灾害事故信息发布公众覆盖率达95%以上。

——应急救援能力大幅提高。推动形成以国家综合性消防救援队伍为主力、专业应急救援力量为协同、社会应急力量为辅助的应急救援力量体系,人员配置、装备配备更加合理。

——应急综合保障更加有力。综合应急保障体系进一步健全,应急物资、应急运输、应急通信、应急装备等保障能力全面提升。一般灾害情况下,干线公路路段抢通平均时间快于8小时。灾害事故发生后受灾人员基本生活得到有效救助时间缩短至10小时以内。

——应急科教支撑更加有效。科技资源、人才资源、产业资源配置更加优化,应急科技创新体系基本形成,智慧应急水平明显提高,应急产业高质量发展。建成一批应急管理学院。

——社会协同效能充分发挥。规范有序的社会应急力量发展环境进一步形成,公众安全意识和自救互救能力明显提升。建成一批应急科普综合体验场馆或基地、主题公园、广场或车站、码头、机场。全省增创200个全国综合减灾示范社区。

三、主要任务

(一)加强应急管理体系建设。

1.优化应急管理体制。

强化统一领导。加强各级党委政府对应急管理工作的集中领导,健全完善统一指挥、专常兼备、反应灵敏、上下联动的应急管理体制。完善应急管理领导机构、指挥机构和办事机构,进一步明确应急管理领域议事协调机构的架构设置、职能关系。根据国家部署,建立完善党委政府领导下的省、市、县三级应急指挥体系。按照有班子、有机制、有队伍、有装备物资、有预案演练、有宣传教育培训“六有”标准,整合安全生产、防灾减灾救灾等职能,做强做实乡镇(街道)应急管理机构,建立统一指挥的乡镇(街道)应急管理队伍。进一步完善分级响应机制,明确各级各类灾害事故响应程序,理顺防汛抗旱、森林防灭火、防震减灾(抗震救灾)等议事协调和专项指挥机制。强化各级应急管理部门牵头抓总、综合协调、会商会办职能,充分发挥各有关部门的专业优势,整合应急资源,形成协同高效的工作格局。

完善责任体系。严格落实党政领导安全生产工作责任,制定“职责清单”和年度“工作清单”。坚持“管行业必须管安全、管业务必须管安全、管生产经营必须管安全”,强化行业部门监管责任,明确新兴行业、领域的安全生产监督管理职责。健全企业全员安全生产责任制和安全生产规章制度,压实企业第一责任人责任、全员岗位责任以及安全防控、基础管理和应急处置等责任。推动各级党委政府将灾害事故防范和应对纳入地方高质量发展考核的内容,严格责任目标考核,落实安全生产“一票否决”制度。深入开展安全生产巡查工作,深化巡查巡视协作机制。强化各级党委政府防灾减灾救灾主体责任,落实涉灾部门自然灾害防治责任。完善调查评估机制,严格责任追究。

完善监管执法体制。推进应急管理综合行政执法改革,整合优化应急管理系统执法职能,统筹执法资源,强化执法力量,完善执法体系。厘清不同层级执法管辖权限,整合监管执法职责,明确执法范围和执法重点。建立跨部门执法协作机制。建立安全监管职责动态调整机制,明确新产业新业态安全监管责任,厘清综合监管与行业监管的职责边界。完善煤矿、非煤矿山的安全监管监察体制。

2.完善应急协同机制。

强化部门协同。健全重大安全风险防范化解和灾害事故处置应对的多部门会商研判、协同联动机制,明确各部门在事故预防、灾害防治、救援救助、物资保障、调查评估、恢复重建、秩序维护等方面的工作职责,发挥应急管理部门的综合优势和各相关部门的专业优势,强化预案联动、信息联动、队伍联动、物资联动。

强化区域协同。健全自然灾害高风险地区、毗邻市县协调联动机制,统一应急管理工作流程和业务标准,联合开展区域风险隐患普查,编制区域突发事件应急预案,建立联合指挥、灾情速报、资源共享机制。定期组织区域综合应急演练,强化跨区域互助调配衔接。深化长三角区域合作,构建和完善应急管理专题合作的政策标准、应急预案、联防联控、应急指挥和应急保障体系。推动南京都市圈、淮海经济区等应急管理区域合作。

强化军地协同。健全应急救援军地协同机制,完善驻苏解放军、武警部队和民兵参与抢险救灾的程序方法。强化军地联动指挥、灾情动态通报和兵力需求对接,推动军地数据共享和资源共用。加强民兵应急力量建设,统筹运用民兵与地方应急力量。

3.强化应急管理法治。

加强地方立法。根据国家法律、法规、规章发布和修订情况,统筹推进地方应急管理综合性立法,稳步推进地方自然灾害防治、安全生产和消防立法,探索开展地方应急救援队伍管理立法,及时制修订应急管理相关政府规章和规范性文件。

规范监管执法。增强法治意识,坚持依法行政,认真贯彻落实《中华人民共和国突发事件应对法》《中华人民共和国安全生产法》等国家法律法规。实行行政执法事项清单制度,依法及时调整行政处罚、行政强制权力事项,编制公布全省统一的行政执法事项目录。全面推行行政执法公示、执法全过程记录、重大执法决定法制审核制度。健全行政处罚自由裁量标准,细化行政处罚等级,合理确定自由裁量幅度。积极推进行政执法与刑事司法衔接。

强化执法保障。加强执法队伍建设,严把执法人员学历、职业资格和实践经验等准入门槛,建立执法人员入职培训、定期轮训和考核制度。落实执法制式服装、标志和执法执勤用车配备,加强基层移动执法快检设备、移动执法终端、执法记录仪等装备配备。

加大普法力度。坚持“谁执法谁普法”,严格落实普法责任制。建立常态化普法教育机制,创新应急法治宣教手段,开展丰富多样的普法活动。结合执法检查、政策宣讲等,向企业负责人、安全管理人员及广大从业人员精准宣传法律法规标准。

健全标准体系。组建应急管理相关标准化技术组织。完善应急管理标准体系,加快制修订一批安全生产、自然灾害、应急救援、消防等行业领域地方标准,推动重要标准的应用实施。

4.加强预案效能建设。

完善应急预案体系。加强应急预案的统一规划和分级分类管理,进一步规范应急预案的编制、评审、公布、备案、实施及监督管理。构建横向到边、纵向到底、衔接有序、管理规范、注重实效的全省应急预案体系,突出基层和企业应急预案建设,科学编制预案配套工作手册和事件行动方案等文件,提升预案的针对性、有效性和实用性。

加强应急预案演练和评估。定期组织开展综合演练和专项应急演练,加强多灾种、规模化联合应急演练,通过桌面推演、实战演练、无脚本“双盲”演练等形式,检验预案、磨合机制、锻炼队伍、提升能力。建立应急演练评估机制,根据评估结果及时修订和完善预案,实现应急预案的动态优化和规范管理。

加快预案数字化智能化。运用云计算、物联网、移动互联网等新技术,推动预案内容的数字化、信息化转换,实现应急需求下的快速查询、识别、筛选与匹配等辅助指挥决策功能。

(二)加强风险防控能力建设。

1.提升风险源头治理水平。

严格控制区域风险等级及风险容量,探索建立自然灾害红线约束机制。统筹优化产业布局,加快推进化工、钢铁、煤电等重点行业转型升级和战略性布局。推动产业结构调整,加大淘汰落后工艺、技术和设备的力度,持续推进城镇人口密集区危化品生产企业搬迁改造。进一步推动化工企业入园,制定完善新建化工项目准入条件及危险化学品“禁限控”目录。在国土空间规划中统筹考虑城市安全韧性相关要求,以安全为前提进行居民生活区、商业区、开发区(园区)、港区以及其他功能区的空间布局。科学编制经济开发区、高新技术产业开发区总体发展规划,严把准入门槛,合理布局区内企业,完善区内公共安全设施。

2.加强风险辨识评估管控。

加强安全生产风险评估管控。加强对道路交通、消防、建筑施工、危险化学品等重点行业领域的安全风险评估,建立重大安全风险辨识评估和防范化解机制。严格执行《江苏省工业企业安全生产风险报告规定》,推动企业增强风险意识,建立健全安全风险管理制度,加强安全风险辨识管控。全面开展经济开发区、高新技术产业开发区、化工园区等功能区安全风险评估。

实施自然灾害综合风险普查。按照“全省统一部署、部门分工协作、地方分级负责、各方共同参与”原则,全面开展第一次全国自然灾害综合风险普查,摸清全省自然灾害风险隐患底数,查明重点区域抗灾能力。编制全省主要灾种的风险区划和防治区划,形成全省自然灾害综合风险区划和防治对策。

开展城市运行风险评估管控。建立完善城市安全风险管理信息平台,完善风险和隐患信息数据库,实现城市生命线、关键基础设施、重要防护目标等安全可管可控。持续开展人员密集场所和大型群众性活动风险评估。开展各类开发区(园区)应急资源和能力调查,建立应急资源情况基本数据库。

3.强化风险监测预警预报。

大力提升风险感知监测效能。运用物联传感、智能识别、边缘计算、5G网络等技术,推动危险化学品、矿山等重点行业领域和企业重大风险联网监测,完善地震灾害、地质灾害、气象灾害、水旱灾害、海洋灾害以及森林火灾等主要灾种的日常分类监测网络,探索开展多灾种和灾害链综合监测,提高风险早期识别能力。

持续提升预警预报水平。开展高危行业领域风险特征提取、风险指标体系建设、风险预警模型开发、灾害预测信息发布等,提高多灾种和灾害链的风险预报预警能力,全面打造多域覆盖、智能敏捷、精准高效的事故灾害综合预警预测体系。迭代升级省市突发事件预警信息发布平台,提升预警信息发布覆盖率、准确率和时效性。创新研发基层接收终端,推动共享各级应急、广播电视、城管等部门建设的应急广播、电子显示屏等设施资源,拓宽灾害预警信息传播渠道。

4.深化隐患排查治理。

持续开展安全生产专项整治。巩固安全生产专项整治“一年小灶”成果,扎实推进专项整治三年行动,强化危险化学品、矿山、消防、交通运输等重点行业领域、重点区域、重点场所的隐患排查治理,动态更新问题隐患和制度措施“两个清单”,督促企业严格落实重大事故隐患排查治理定期向负有安全生产监督管理职责的部门和企业职代会“双报告”制度。健全重大事故隐患治理督办制度,强化重大事故隐患治理全程督办,规范重大事故隐患治理档案管理。大力开展地震灾害、地质灾害、水旱灾害、海洋灾害、森林火灾等隐患综合治理,削减各类灾害隐患存量。重点实施自然灾害防治九项重点工程,提高工程防御标准,增强城乡和基础设施抗灾减灾能力,防范化解重大灾害风险。

(三)加强应急救援能力建设。

1.强化综合性消防救援队伍建设。

提高“全灾种、大应急”救援能力,依托省、市、县三级国家综合性消防救援队伍,健全专业救援队伍体系,实现专业队伍层级特点鲜明、辐射布局科学,形成灾种全面覆盖、力量全域辐射、优势相互补充的消防救援力量格局。健全人员配置、装备配备、后勤保障等制度,全面提高消防救援队伍正规化、专业化、职业化水平,提升“一专多能”能力。实施消防员分岗分级和专业救援人员持证上岗制度。大力发展政府专职消防队、志愿消防队和微型消防站,推动重点地区实现专职消防队全覆盖,实行联勤联管联训联战。

2.强化专业救援力量建设。

科学规划专业应急救援队伍的规模和布局,依托相关部门和企业,整合利用现有应急力量和应急资源,建立省市县各级重点领域专业应急救援队伍,明确队伍建设、训练、管理、保障等相关职责,建立队伍调动、快速响应机制。加大综合性消防救援队伍与专业救援力量合作,组织联训联演。加强安全生产、防汛防旱防台、地震和地质灾害、森林灭火等应急救援基地建设,加大应急救援装备和物资储备,着力打造集应急救援、预案演练、实操培训、物资储备等功能为一体的应急救援“综合体”。规划建设省级综合性航空应急救援基地。

3.发展社会应急救援力量。

强化对社会团体、企业等社会应急力量的监督管理和行业指导,对社会应急救援队伍实施分类分级管理,进一步规范应急志愿服务,引导鼓励社会应急救援队伍有序参与各类应急工作。加大应急实训设施向社会应急力量开放共享力度,提供集中救援训练和能力测评基础设施保障。通过政府购买服务方式支持社会力量参与防灾减灾和应急救援,建立健全社会应急救援力量紧急征用和补偿、救援补偿奖励、保险、抚恤等服务保障政策措施。

(四)加强综合保障能力建设。

1.强化应急物资保障能力。

健全和完善省、市、县、乡四级应急物资储备布局,制定应急物资储备目录清单,合理确定并动态调整储备品种和规模,省级层面能够满足启动Ⅱ级应急响应的应急物资保障需求,并留有安全冗余。建立省级储备和地方储备相互补充、政府储备和社会储备相互衔接、实物储备和协议储备相互结合的多元储备体系,建立应急物资统一指挥、分级动用、紧急调配、轮换回补机制。

2.强化应急运输保障能力。

加快建设布局合理、平战结合、响应快速、安全高效的应急物流保障体系,布局建设一批应急物流基地和转运场站。建立高效响应的运力调度机制,深化军地应急运输合作,鼓励社会应急运力参与,开辟应急运输绿色通道,推动应急物资储运设备集装单元化发展,提升人员、物资跨区域大规模调运组织能力。加强交通应急抢通能力建设。

3.提升应急通信保障能力。

持续强化公众通信网络、专用通信网络、卫星通信网络的应急通信能力建设。综合运用互联网、专用网络、宽窄带无线通信网、卫星通信、无人机、单兵装备等手段,建成天地一体、全域覆盖、全程贯通、韧性抗毁的应急通信网络。推进应急通信装备标准化管理,规范省市县各级应急系统和基层各类专业救援队伍应急通信装备配备,基层各类专业救援队伍小型便携式应急通信终端配备率达到100%。开展危险化学品、核设施、海洋等特殊领域应急通信保障研究。

4.提升应急救援救灾装备保障能力。

研究各级各类应急救援队伍装备配备标准,推动应急救援队伍配备先进适用的应急调查、监测、救援、通讯、交通等装备设备和个人防护用品等,提升生产安全事故、核安全事件、防汛抗旱、地震和地质灾害、森林防火和园林安全应急救援救灾装备水平。及时更新换代、提档升级,队伍装备配备率达到100%。建立应急装备信息共享及统一调配工作机制,建立全省特殊作业应急救援装备与服务需求信息平台,确保在重大突发事件发生时实现即时搜寻和调用。鼓励企业聚焦5G、人工智能、工业机器人、新材料等在安全应急装备智能化、轻量化等方面的集成应用,依靠科技创新提高应急救援装备科学化、专业化、智能化、精细化水平。

5.加强应急避难场所建设。

完善应急避难场所规划布局,积极构建各类应急避难场所合理搭配、场地型和建筑型有机结合、地上地下统筹兼顾的应急避难场所体系。科学合理确定应急避难场所建设内容和规模,提升公园绿地、民防工程、体育场馆和学校等设施应急避难功能,做到一场多用、一建多能。加强应急避难场所及设施日常维护,规范启用运行及关闭管理。

(五)加强科教支撑能力建设。

1.提升应急科技创新能力。

落实省科技改革相关政策,加快应急科技成果研发、转化,构建以需求为导向、以市场为主体的应急科技创新体系。加大政策和投入支持,推动在省重点研发计划(社会发展)中设立应急管理专题,开展应急领域关键技术和新型装备攻关,引导我省高等院校、科研院所和龙头企业合作共建应急管理重点实验室、工程技术研究中心、科技基础条件平台、产学研合作创新联盟等科技平台。鼓励有条件的市、县建设应急管理科技创新平台。

2.提升智慧应急水平。

围绕安全生产、防灾减灾、应急管理的核心需求,建设优化省应急管理综合应用平台,实现跨层级、跨区域、跨系统、跨部门、跨业务的协同管理和共享服务,消除“信息孤岛”“数据烟囱”,提高信息化服务实战的能力。推动信息技术与应急管理业务的深度融合,运用大数据、物联网、区块链、人工智能、虚拟/增强现实、5G通信等科技手段,提升监测预警、监管执法、指挥决策、救援实战和社会动员的信息化和智能化水平。推动“工业互联网+安全生产”建设。加强合作创新,鼓励政府、企业、社会共同参与应急管理信息化建设,营造众创众智新局面。

3.推动应急产业高质量发展。

健全应急产业发展机制,围绕监测预警、预防防护、处置救援等重点方向,推进应急产品标准化、模块化、系列化、特色化发展,推动应急服务专业化、市场化和规模化,形成区域性应急产业链。推广徐州国家安全科技产业园等国家安全产业示范园区做法和经验,鼓励支持有条件的地区创建国家安全应急产业示范基地,引领应急技术装备研发、应急产品生产制造和应急服务发展。加强应急产业展览、体验和交流,鼓励企业自主创新、品牌经营,形成大中小微企业协调发展的产业格局。大力推广江苏应急产业技术产品使用,制定省级优秀应急产品技术推广计划,逐级推动落实,激发应急产业发展动能。

4.加快应急管理人才队伍建设。

加强应急管理学科建设,推动省内有关高校加强应急管理类专业学历教育和相关专业建设,支持有条件的高校建设应急管理相关的优势学科、品牌专业。鼓励高校优化调整相关专业人才培养方案,加快培养应急管理领域复合型人才。建设一批以高校为主导、应急管理部门和行业领军企业共同参与办学的应急管理学院。支持高校、科研院所申报应急管理领域硕士点、博士点,加强高校、科研院所、企业应急管理领域博士后流动站建设。

加强应急管理急需紧缺人才引进,建设应急管理政策研究和决策咨询队伍。开展领导干部培训、干部专题培训和干部入职培训,提升各级应急管理干部专业技术水平、专业管理能力。推动企业开展应急知识培训,实现从业人员懂应急、会应急、能应急。

(六)加强社会共治能力建设。

1.完善社会参与机制。

明确社会力量在应急管理中的作用、定位及权责,鼓励社会力量通过捐赠、志愿服务等多种方式参与应急管理。全面规范社会力量在社会动员、志愿者培训、应急资源与捐款、灾后救助、恢复重建等方面的行为。建立紧急征用、志愿捐助、灾害救助和恢复重建等方面的制度,将能力与公信力双优的社会组织、企业、志愿者等社会力量纳入协同力量主体清单,按有关规定给予税收、补贴、表彰等政策激励。建立完善的政府与社会力量沟通协调机制,保障社会力量及时有效参与灾害事故应对,打造政社协同的灾害事故应对新模式。

2.发挥市场主体作用。

实行企业安全生产信用风险分类管理制度,对安全生产领域严重失信主体依法实施失信联合惩戒。鼓励行业协会、专业技术服务机构、保险机构参与开展风险评估、隐患排查治理、管理咨询、检测检验、应急演练、教育培训等活动,支持行业协会制定行约行规、自律规范和职业道德准则。发挥保险等市场机制在风险防范、损失补偿、恢复重建等方面的积极作用,探索建立多渠道多层次的巨灾风险分担机制,大力推广安全生产责任保险,在高危行业领域依法实施安全生产责任保险,丰富应急救援人员人身险等险种。

3.加强应急文化建设。

推动与经济社会发展相适应的应急文化建设。联动各级各类媒体、相关单位和企业,拓展社会资源参与应急文化建设的渠道。大力选树、宣传江苏“最美应急人”事迹,充分发挥好示范引领、典型推动作用。结合防灾减灾日、安全生产月等,开展形式多样的宣教活动,普及应急知识,推动安全宣传进企业、进农村、进社区、进学校、进家庭。提升基于互联网的科普宣教培训能力,加强应急科普内容创作和征集。将应急知识融入基础教育、高等教育、职业教育,编写一批结合应急科学知识、应急救援案例的高水平、高质量的应急管理基础教材、专业教材,定期组织校园防灾减灾和逃生避险演练。做好应急状态下的舆论引导,理顺应急舆情处置流程,建立日常监测和联动处置机制,及时回应社会关切。

四、重大工程

(一)指挥体系建设工程。

全省各级结合自身特点和现有资源,突出实战性、综合性,以“纵向贯通、横向互联、科学指挥、高效运转”为目标,高标准、高质量建设各级应急指挥中心。逐步形成集中、统一、高效、覆盖省、市、县三级的应急指挥体系,平时用于日常事务处理,战时用于突发事件处置,做到指令清晰、系统有序、条块畅达、执行有力。将各级应急指挥中心建成“指挥处置枢纽”和“权威信息枢纽”。高标准建设全国一流的智能化、可视化省级应急指挥中心,同步推动市、县应急指挥中心规范化、标准化建设,实现省、市、县三级指挥中心指挥大厅、会商研判室、综合值班室等主要场所建成率100%,应急指挥车配置率100%。

(二)风险防控和隐患治理工程。

着力提升风险防控能力,开展自然灾害综合风险普查,建立健全风险基础数据库,编制风险区划,实施自然灾害综合治理。建设城市安全风险管理信息平台,推动城市安全风险管控和隐患排查治理,提升城市安全发展水平。

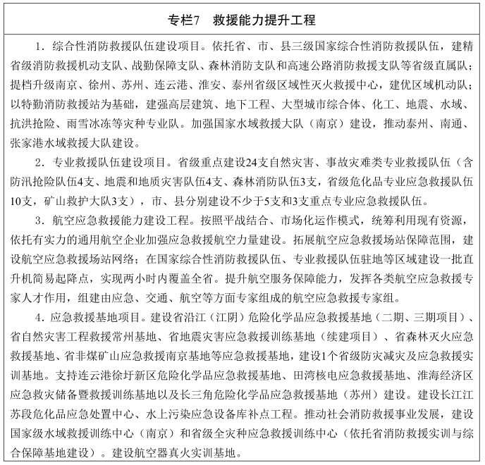
(三)救援能力提升工程。

不断推进“全灾种、大应急”应急救援力量体系建设。加强专业队伍建设,实现层次特点鲜明、辐射布局科学。加强应急救援基地建设,推动各级实训基地提档升级,推动训练模式从处置“单一灾种”向“全灾种”转型。加强应急救援航空力量建设。

(四)物资保障建设工程。

推进全省应急物资仓储体系建设,提升应急物资仓储保障能力。新建1个省级应急物资储备库,新建和改扩建一批市级应急物资储备库,推进县级应急物资储备库建设,95%以上县(市、区)建立应急物资储备库,探索在多灾易灾的乡镇(街道)、村(社区)设立应急物资储备点。建立省级应急物资储备管理云平台。

(五)科技支撑保障工程。

依托我省高校和科研院所,整合全省应急管理科技资源,加快科技平台载体建设,全面提升应急管理科技支撑保障能力。建设“省化工本质安全研究院”“省城市安全技术研究院”“危险化学品分类鉴别平台”“事故灾害快速应急监测平台”“重大事故调查分析与鉴定中心”“长三角安全发展与应急管理研究院”等一系列支撑平台,建成一批重点实验室、工程技术研究中心、科技基础条件平台、产学研合作创新联盟等应急管理科技平台。

(六)“智慧应急”建设工程。

建设完善应急通信网、综合应用平台、数据治理体系、标准规范体系等基础支撑系统。汇聚融合危化品、矿山、自然灾害风险监测预警数据和应急领域各类监管执法数据,开展数据挖掘、信息融合、态势感知、综合研判、智能分析等智能化应用,实现事故灾害防治和应急指挥救援的全链条可视、全维度感知、全过程响应,推动应急管理工作方式转变和业务流程再造,提升应急管理全体系智能化水平。

(七)应急文化培育工程。

坚持面向公众、注重实效,推进应急文化教育体验基地建设,为公众提供寓教于乐的宣教场所,增强公众的体验感和参与感。建设应急宣教平台,创新应急宣教手段,提升应急宣传覆盖面,提升市民安全保护意识和自救互救能力。

五、规划实施保障

(一)加强组织领导。

将加强应急体系和能力建设作为一项重要任务,加强组织领导,做好重大任务的分解、细化和落实。各地各部门要依据本规划方案并结合单位实际,制定具体实施方案和年度工作计划,分解落实规划重点目标任务,加快启动规划重点项目,积极推动规划实施,确保规划任务和目标如期完成。

(二)完善政策支持。

在税收、投资、产业、金融、人才等领域研究制订规划实施的配套政策,加强政策间的统筹协调,为规划实施创造良好的政策环境。各级财政做好对规划实施的保障工作,发挥政府、企业和社会各方面积极性,建立健全多元化投入机制,多渠道筹措资金。认真落实应急管理现行各项支持政策,根据情况变化及时制订和完善相关政策措施。

(三)严格考核评估。

建立健全规划实施考核评估机制,制定规划实施方案,细化时间表、任务书,明确责任部门和责任人,纳入政府和部门年度工作考核。牵头部门对目标、具体任务、重点工程实施动态监控,通过科学的考核体系和激励制度,保障规划顺利实施。开展规划动态监测,2023年组织完成规划实施中期评估,2025年完成规划总结评估。

 


客服热线:0519-83297678 18001502158 18994758929 传真号码:0519-83297678
主办:常州智慧通创新创业策划咨询服务有限公司
地址:常州钟楼高新技术创业服务中心710室 邮编:213000 苏ICP备11078573号
技术支持:易龙科技