您好,欢迎来到智慧通企业创新管理服务网! 今天是: 设为首页 加入收藏
 
当前位置:首页 >> 办事指南荟翠
国家重点研发计划项目中期检查工作规范(试行)

国家重点研发计划项目中期检查工作规范(试行)

2018-04-16 锐动源

国科资函〔2018〕3号


各有关司局、各项目管理专业机构、各有关单位:

为组织做好国家重点研发计划项目中期检查工作,推动项目按期完成任务目标,根据《国家重点研发计划管理暂行办法》(国科发资〔2017〕152号)和《国家重点研发计划资金管理办法》(国科发资〔2016〕113号),我们制定了《国家重点研发计划项目中期检查工作规范(试行)》。现印发给你们,请遵照执行。


附件:国家重点研发计划项目中期检查工作规范(试行)

 

 

 

                            科技部资源配置与管理司

                             2018年1月30日

(此件主动公开)



附件

国家重点研发计划项目中期检查工作规范(试行)

 

国家重点研发计划实行项目中期检查制度,执行期为3年及以上的项目应在实施中期开展检查工作,目的在于及时了解项目执行进展情况,发现和解决项目实施中的重大问题,对项目能否完成预定任务目标做出判断。


一、组织方式和要求


1.项目管理专业机构(以下简称专业机构)负责组织项目中期检查工作,应认真履行职责,强化服务意识,创新工作方法,提前制定计划,明确检查重点;通过检查准确把握项目执行情况,对项目能否按期完成任务目标作出预判;对于总体进展顺利但也存在一定问题的项目,应采取必要措施督促项目改进和加强后续组织实施,确保项目按时完成任务目标;对于存在重大问题、难以完成预定任务目标的项目,要提出明确的处理意见,保障财政资金安全。


2.项目中期检查的重点包括以下内容。

(1)项目总体进展情况,特别是任务书规定的中期目标和考核指标完成情况,发生的重大调整情况;

(2)项目已取得的突出进展;

(3)项目一体化组织实施、协同推进情况,项目牵头单位和负责人履职尽责情况;

(4)项目资金到位和执行情况、会计核算和资金使用规范性,人员投入情况,支撑条件保障情况等;

(5)项目执行中存在的主要问题,包括技术路线执行方面遇到的问题,因政策、市场等外部环境变化导致的问题,项目组织管理、协调中存在的问题,人员投入、资金管理使用和支撑条件保障方面存在的问题等。


3.项目中期检查一般实行会议或现场检查方式。专业机构组建项目中期检查专家组,依据项目任务书所设定的中期任务目标和考核指标开展检查工作。专家组人数一般为5~7人,由技术专家、管理专家和财务专家组成,并邀请重点专项专家委员会专家和专业机构聘请的项目责任专家参加。项目中期检查专家组专家实行诚信承诺。


4.鼓励专业机构根据项目类型特点,探索实行同行评议、第三方评估和测试、用户评价等不同形式的工作手段,提高中期检查工作质量和效率,过程中应注重发挥小同行专家和长期跟踪项目进展的专项管理人员、责任专家的作用。


5.项目中期检查工作应邀请科技部相关司局和相关部门、地方参加,充分听取部门、地方关于聚焦行业(地方)重点需求、推动成果转化应用、加强政策支撑保障协调等方面的意见建议。


6.对于具有创新链上下游关系或关联性较强的相关项目,专业机构在组织中期检查时应有整体设计。


7.项目牵头单位应积极配合,组织做好中期执行情况总结和自查工作。


8.涉密项目的中期检查参照此办法并严格按照国家有关保密管理规定执行。

   

 二、工作程序

    

1.专业机构根据项目任务书规定的进度要求制定项目中期检查工作计划。在开展中期检查1个月前,将项目中期检查工作计划和工作要求通知项目牵头单位。


2.项目牵头单位按照要求开展自查和中期执行情况总结工作,并通过国家科技管理信息系统向专业机构提交项目中期执行情况报告(格式见附1)及相关资料。


3.专业机构根据项目特点,组建项目中期检查专家组,并制定具体的项目中期检查工作方案。专业机构组织专家对项目牵头单位提交的材料进行审核,并结合已有的项目年度执行情况报告、年度财务决算报告等材料,对项目执行情况进行分析,合理确定检查方式和重点。


4.项目中期检查专家组通过会议或现场检查方式开展中期检查工作,填写项目中期检查专家个人意见表和专家组意见表(格式见附2、3)。


5.专业机构根据项目中期检查专家组意见,研究形成项目中期检查意见,重点是提出改进完善项目后续组织实施、保障项目按期完成任务目标的措施和要求,在20个工作日内反馈项目牵头单位。


6.专业机构可根据项目中期检查意见,对项目牵头单位提出整改要求,必要时可研究提出对项目进行调整、撤销或终止的处理意见,按程序报科技部审核或备案。


7.项目牵头单位应在收到项目中期检查意见后的20个工作日内,通过国家科技管理信息系统修改完善项目中期执行情况报告并提交,同时将纸质版报送专业机构存档;中期检查意见中涉及整改要求的,项目牵头单位应向专业机构一并提交整改工作方案。


8.专业机构组织完成本年度项目中期检查工作后,应分专项形成中期检查总结报告,报科技部相关司局。

    附:1.国家重点研发计划项目中期执行情况报告(格式)

    2.国家重点研发计划项目中期检查专家个人意见表

    3.国家重点研发计划项目中期检查专家组意见表


附1


 编  报  要  求

 

一、内容说明

项目中期执行情况报告着重从组织实施角度,围绕项目任务书的内容报告项目中期重要进展情况,具体包括项目的总体目标及考核指标实现程度,一体化组织实施及管理运行情况,人员、资金等支撑条件落实情况,项目和各课题经费使用情况等,并报告中期执行过程中的重大事项及突出进展。


二、格式要求

文字简练;报告的密级一般与任务书规定的密级相同;报告文本统一用A4幅面纸,文字内容一律通过“国家科技管理信息系统公共服务平台”在线填报;报告文本第一次出现外文名称时要写清全称和缩写,再出现时可以使用缩写。


 三、编制程序及时间要求

项目中期检查前,由项目牵头单位组织项目参与单位编制项目中期执行情况报告,经项目负责人及项目牵头单位审核后,按照填报项目任务书时的用户名和密码,登陆国家科技管理信息系统公共服务平台(http://service.most.gov.cn/)在线填写,并由单位管理员审核提交专业机构审核确认。填报完毕后,打印装订,由项目负责人签字,项目牵头单位盖章后,报送专业机构。

涉密项目中期执行情况报告不得在线填写,请在国家科技管理信息系统公共服务平台下载文档模板,并按照保密规定进行填写、打印及报送。


编 写 大 纲

 

一、总体进展情况

1.项目中期总体进展情况

对照项目任务书的计划目标和各项主要指标要求,简要阐明项目中期进展情况,评述项目中期任务的实施进展状态。

2.项目调整情况

如项目出现超前/迟滞等情况,请详细说明原因、措施及履行相关审批管理制度的情况。


二、取得的重要进展及成果

1.项目中期重要进展及成果

简要介绍项目研究工作的重要进展、阶段性成果(一般不超过3项)及前景。

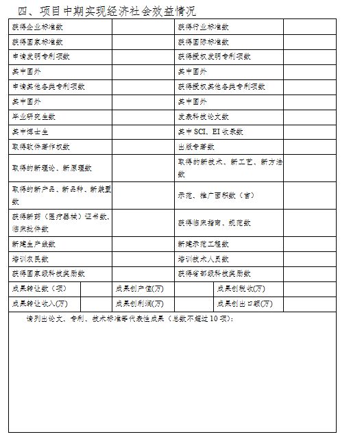
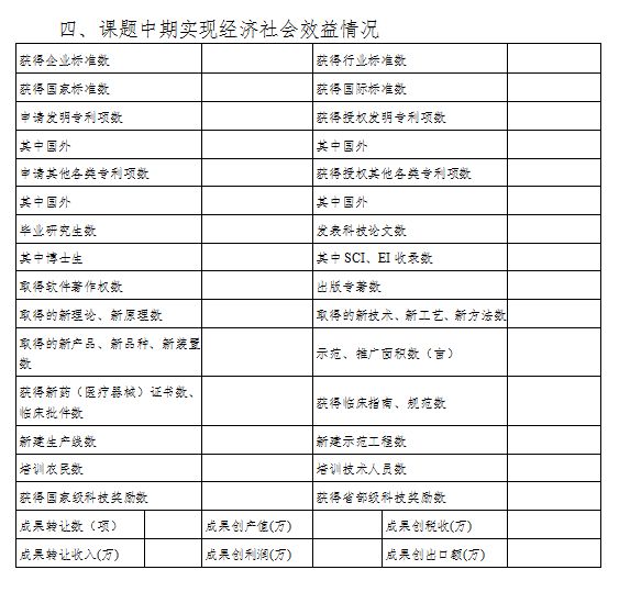
2.预期社会经济效益

重点阐明对学科/行业产生的重要影响,对社会民生、生态环境、国家安全等的作用,以及研究成果的合作交流、转移转化和示范推广情况,人才、专利、技术标准战略在项目中的实施情况等。


三、项目人员及经费投入使用情况

1.人员及经费投入情况

对照项目任务书阐述项目及课题资金(包括专项经费、自筹经费等)到位情况、项目资金单独核算情况、预算调剂情况、支出情况和经费使用监督管理情况、人员投入情况等。

2.项目经费拨付情况

项目牵头单位向课题承担单位、课题承担单位向课题参与单位拨付中央财政资金情况。

3.人员及经费实际调整情况

如出现项目人员的调整,以及经费未及时到位、停拨、迟拨等特殊情况,请详细说明原因、措施、履行相关审批管理制度以及整改等情况。


四、项目配套支撑条件情况

阐述各主要研究任务的配套支撑条件落实及调整变化情况。如有调整变化,请说明调整变化对完成项目目标的影响和作用。


五、项目组织实施管理工作

1.项目组织管理情况

阐述项目按照一体化组织实施的要求,内部管理机构和管理制度建立、运行情况和效果,以及项目牵头单位组织课题间交流、检查评估等方面的管理情况。

2.项目间协作情况

阐述项目参与重点专项的相关管理活动,项目间资源与数据共享、协作研发以及成果转化应用情况等。

3.组织实施风险及应对情况

阐述项目在组织实施过程中,面对外部政策、组织管理、研发变化和知识产权等方面的风险以及应对措施。

六、项目组织实施中的重大问题及建议

七、任务书中有特殊约定或其他需要说明的事项

八、专业机构要求提交的其他材料


美编: 范   琪

编辑: 蒋秀娟

审核: 李建荣




客服热线:0519-83297678 18001502158 18994758929 传真号码:0519-83297678
主办:常州智慧通创新创业策划咨询服务有限公司
地址:常州钟楼高新技术创业服务中心710室 邮编:213000 苏ICP备11078573号
技术支持:易龙科技